HOME   LIST
‹–   –›

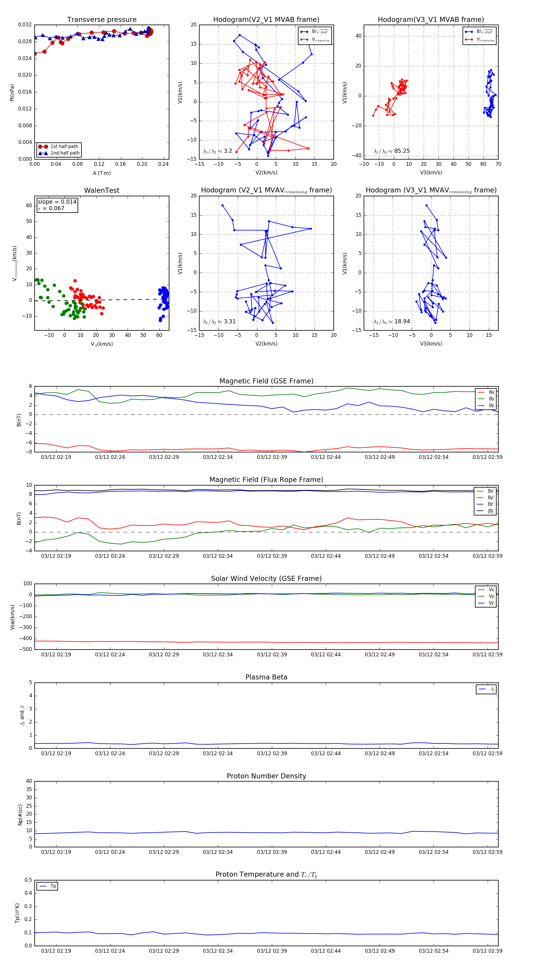
Flux Rope in 2007

Flux Rope Event 2007-03-12 02:17 ~ 2007-03-12 03:00 (44 minutes)


plot