HOME   LIST
‹–   –›

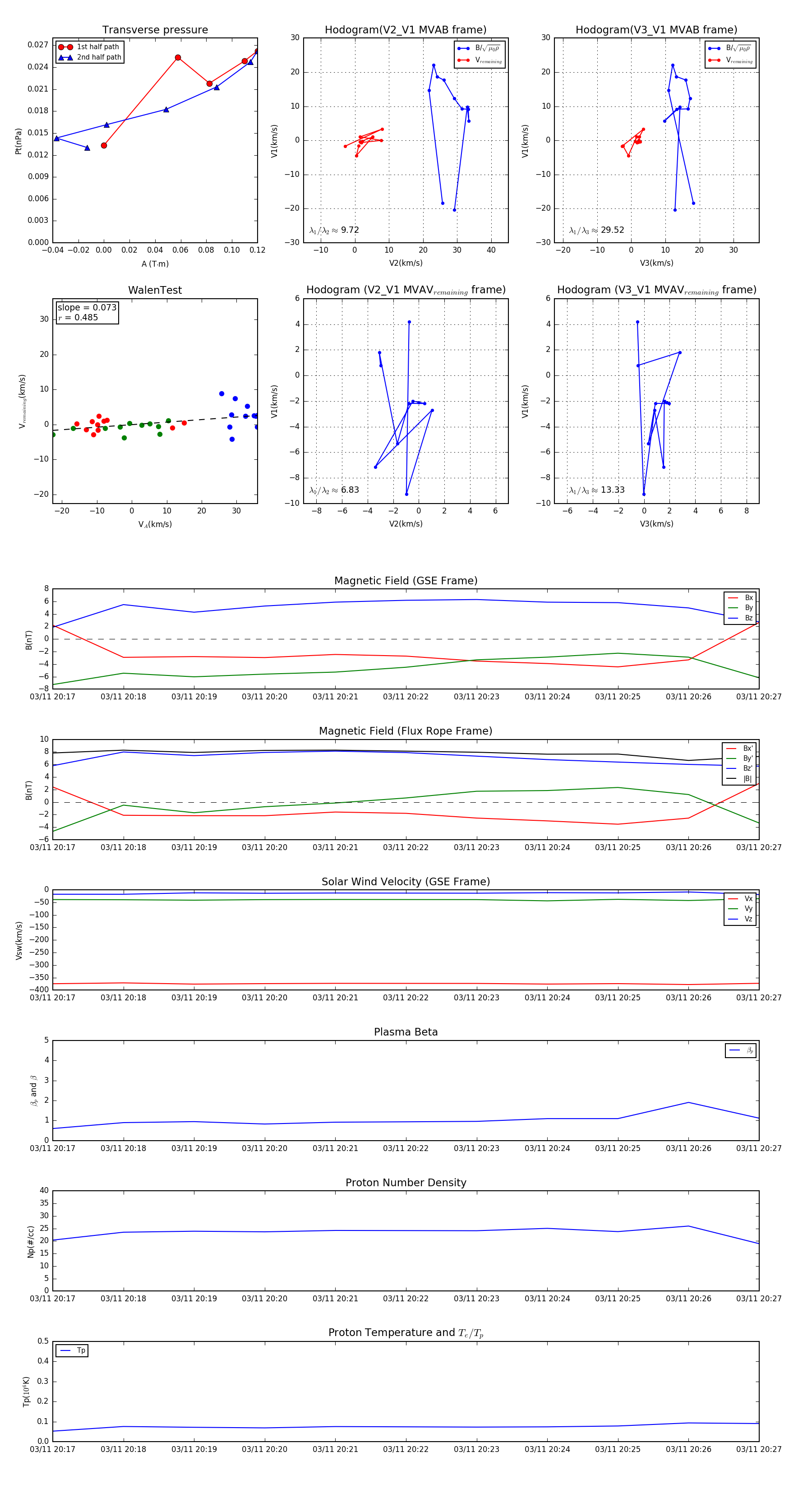
Flux Rope in 2007

Flux Rope Event 2007-03-11 20:17 ~ 2007-03-11 20:27 (11 minutes)


plot