HOME   LIST
‹–   –›

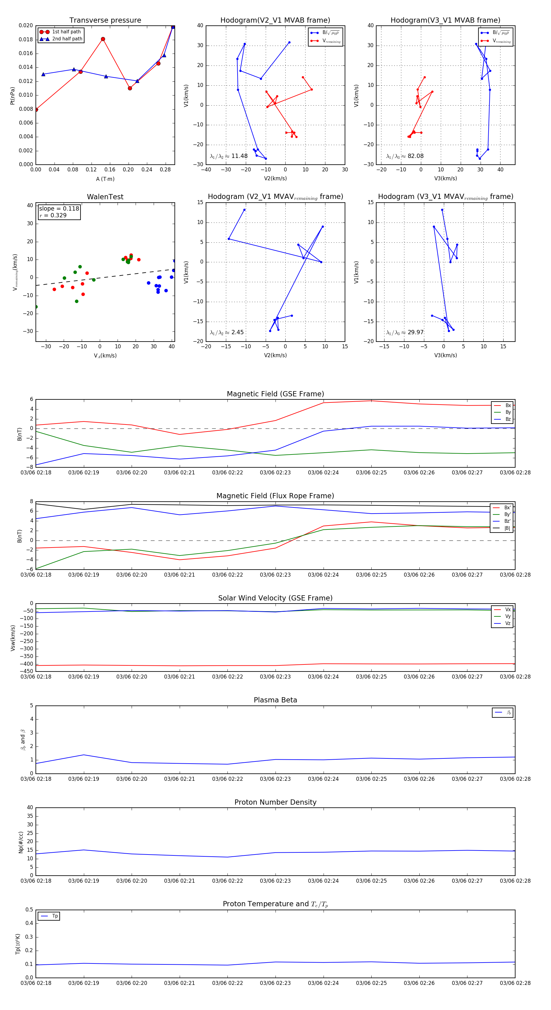
Flux Rope in 2007

Flux Rope Event 2007-03-06 02:18 ~ 2007-03-06 02:28 (11 minutes)


plot