HOME   LIST
‹–   –›

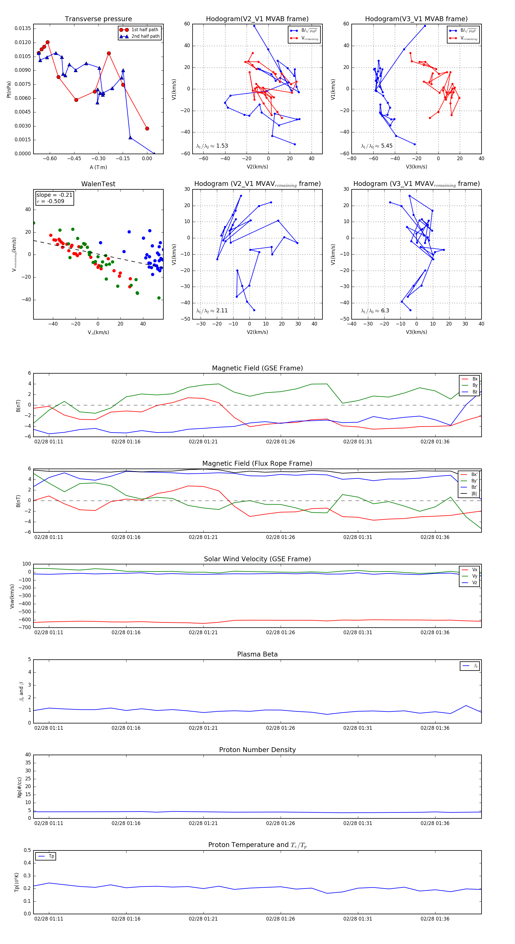
Flux Rope in 2007

Flux Rope Event 2007-02-28 01:10 ~ 2007-02-28 01:39 (30 minutes)


plot