HOME   LIST
‹–   –›

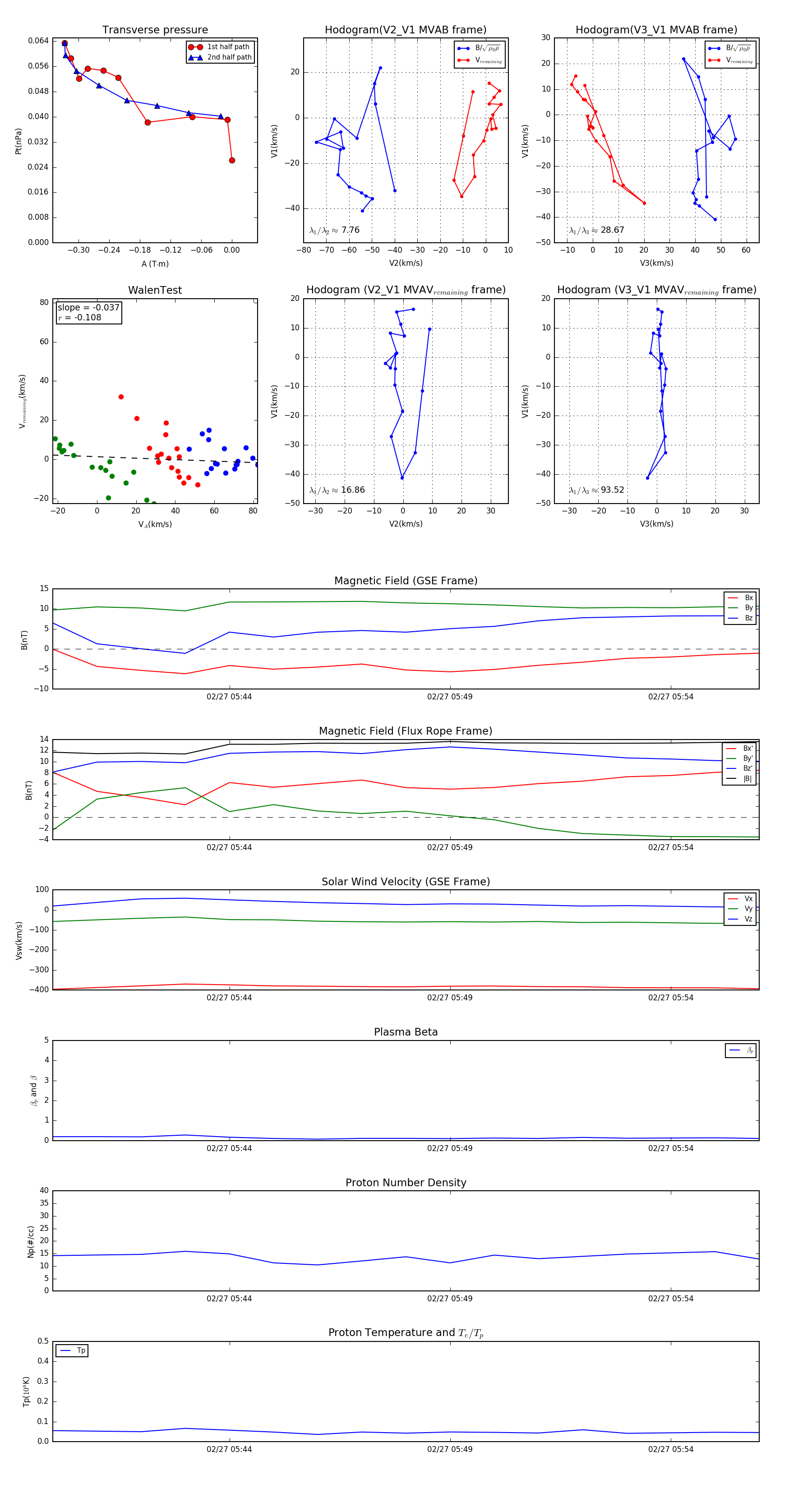
Flux Rope in 2007

Flux Rope Event 2007-02-27 05:40 ~ 2007-02-27 05:56 (17 minutes)


plot