HOME   LIST
‹–   –›

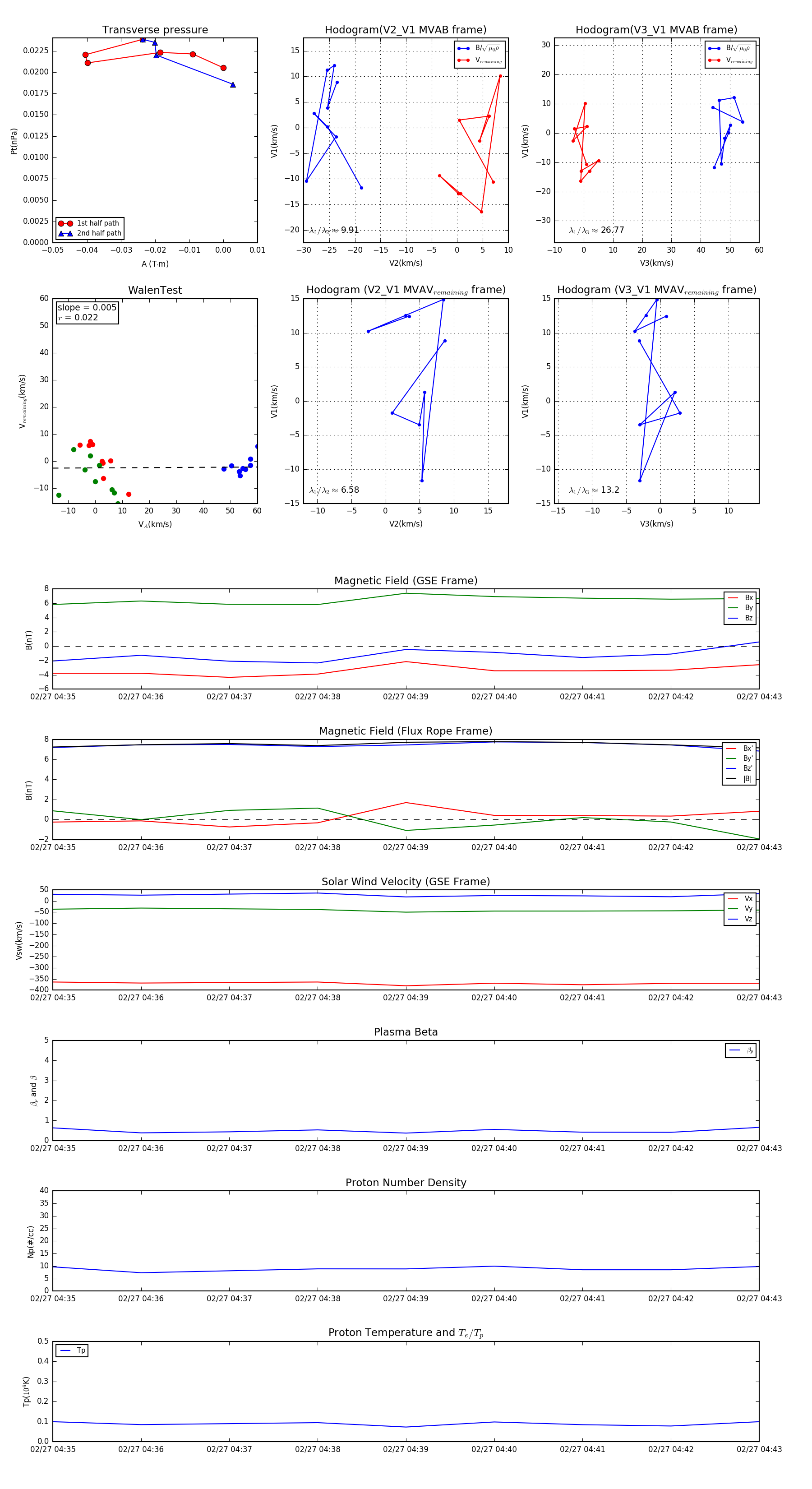
Flux Rope in 2007

Flux Rope Event 2007-02-27 04:35 ~ 2007-02-27 04:43 (9 minutes)


plot