HOME   LIST
‹–   –›

Flux Rope in 2007

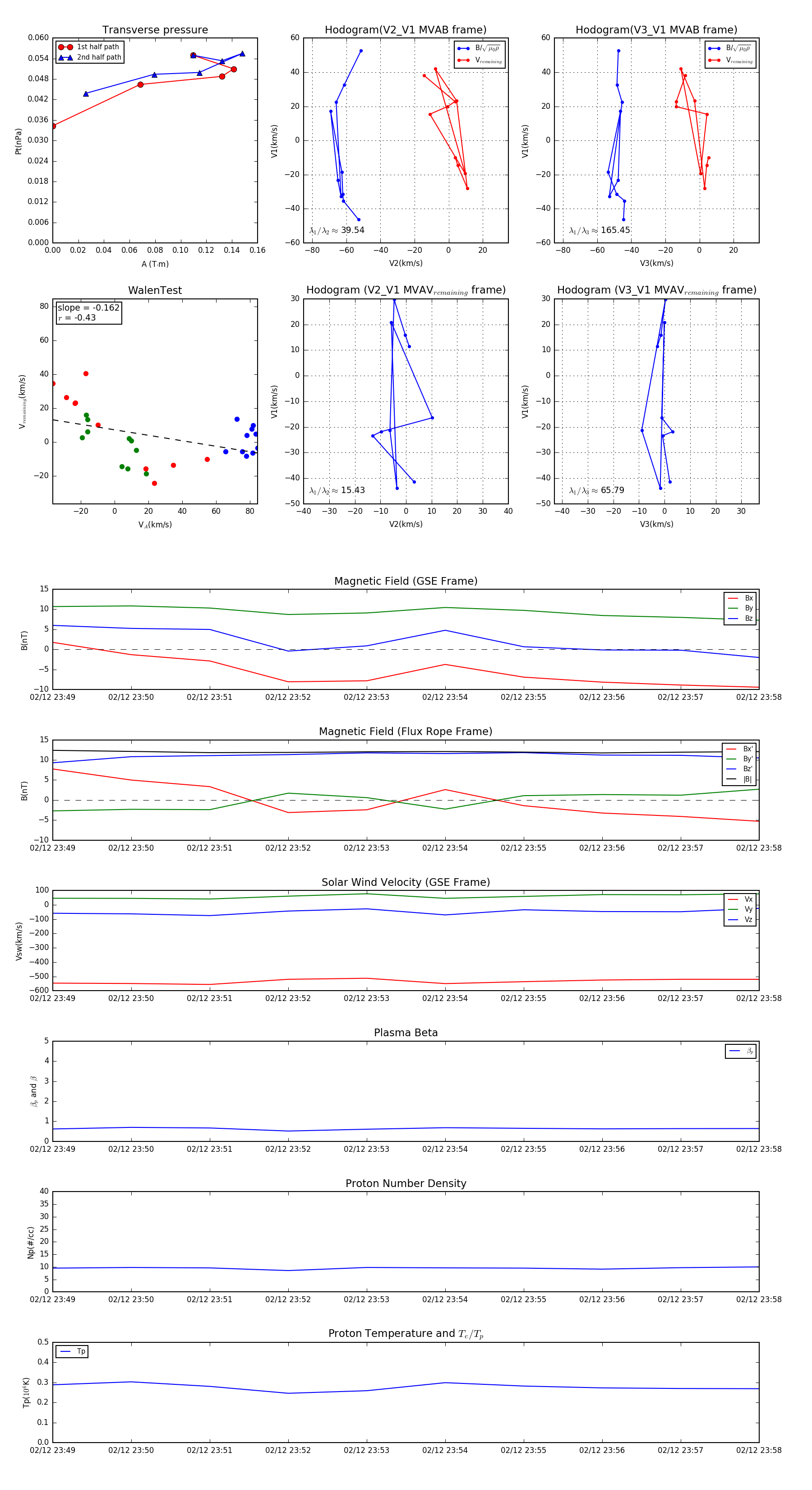
Flux Rope Event 2007-02-12 23:49 ~ 2007-02-12 23:58 (10 minutes)


plot