HOME   LIST
‹–   –›

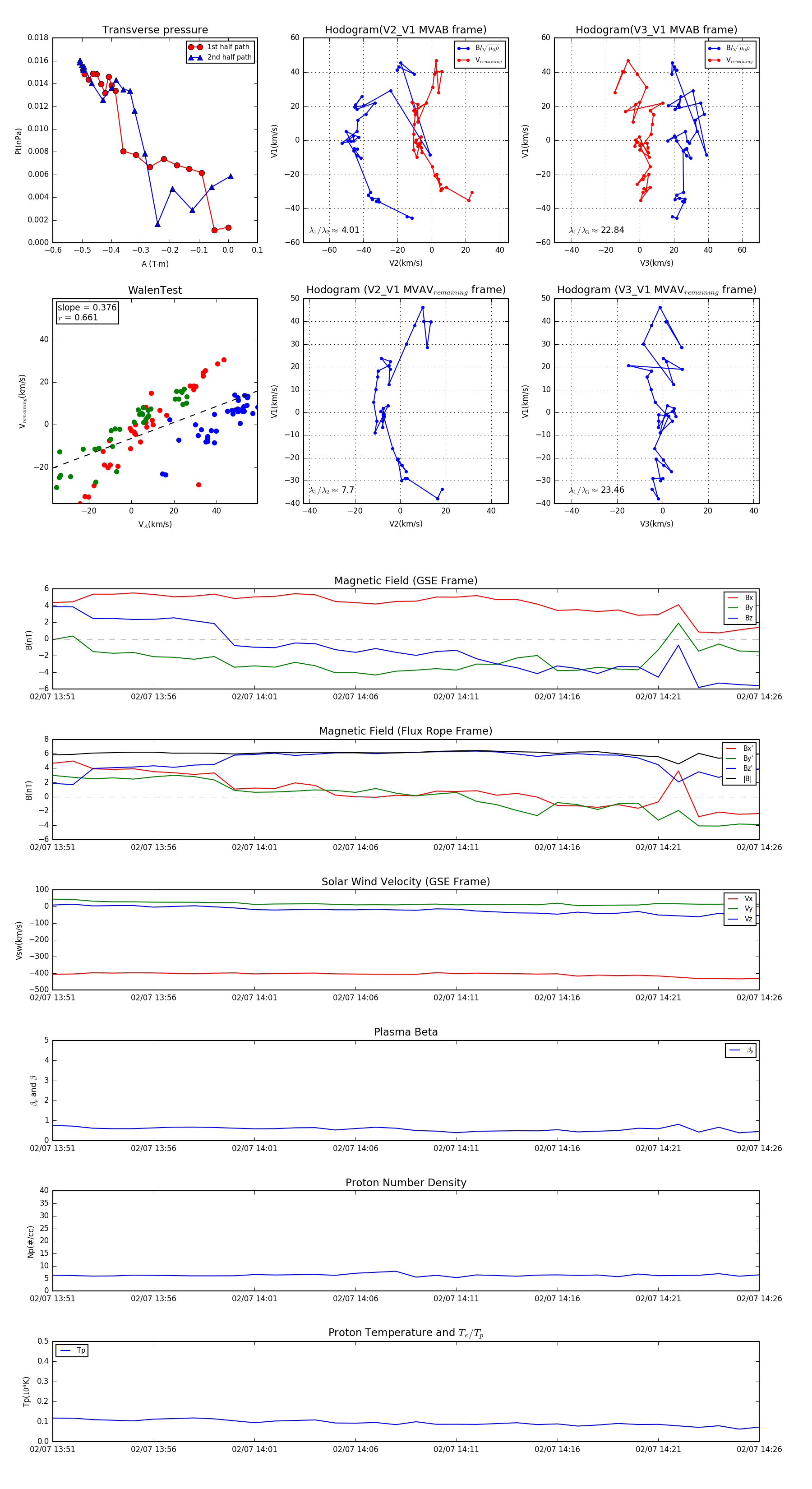
Flux Rope in 2007

Flux Rope Event 2007-02-07 13:51 ~ 2007-02-07 14:26 (36 minutes)


plot