HOME   LIST
‹–   –›

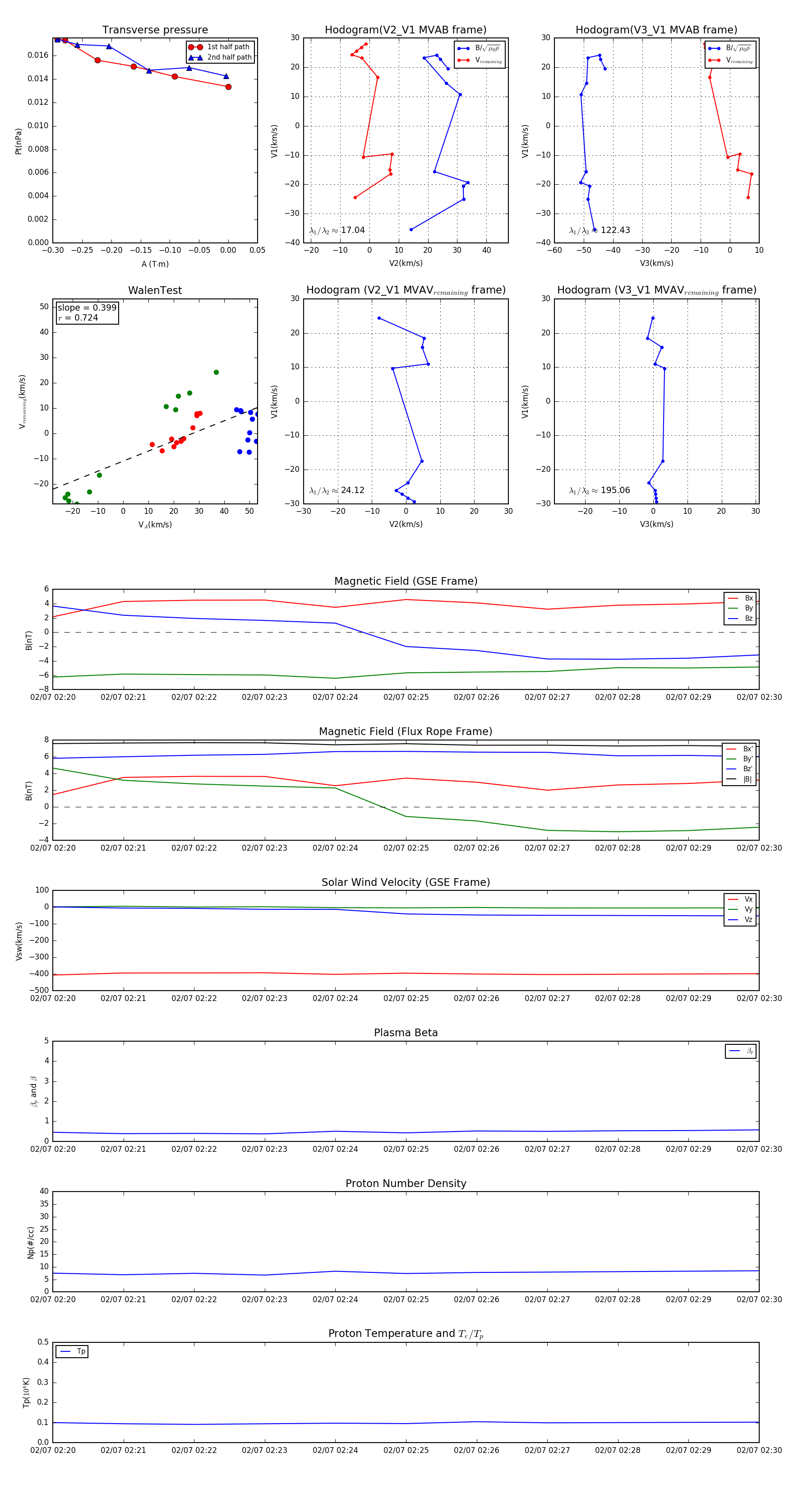
Flux Rope in 2007

Flux Rope Event 2007-02-07 02:20 ~ 2007-02-07 02:30 (11 minutes)


plot