HOME   LIST
‹–   –›

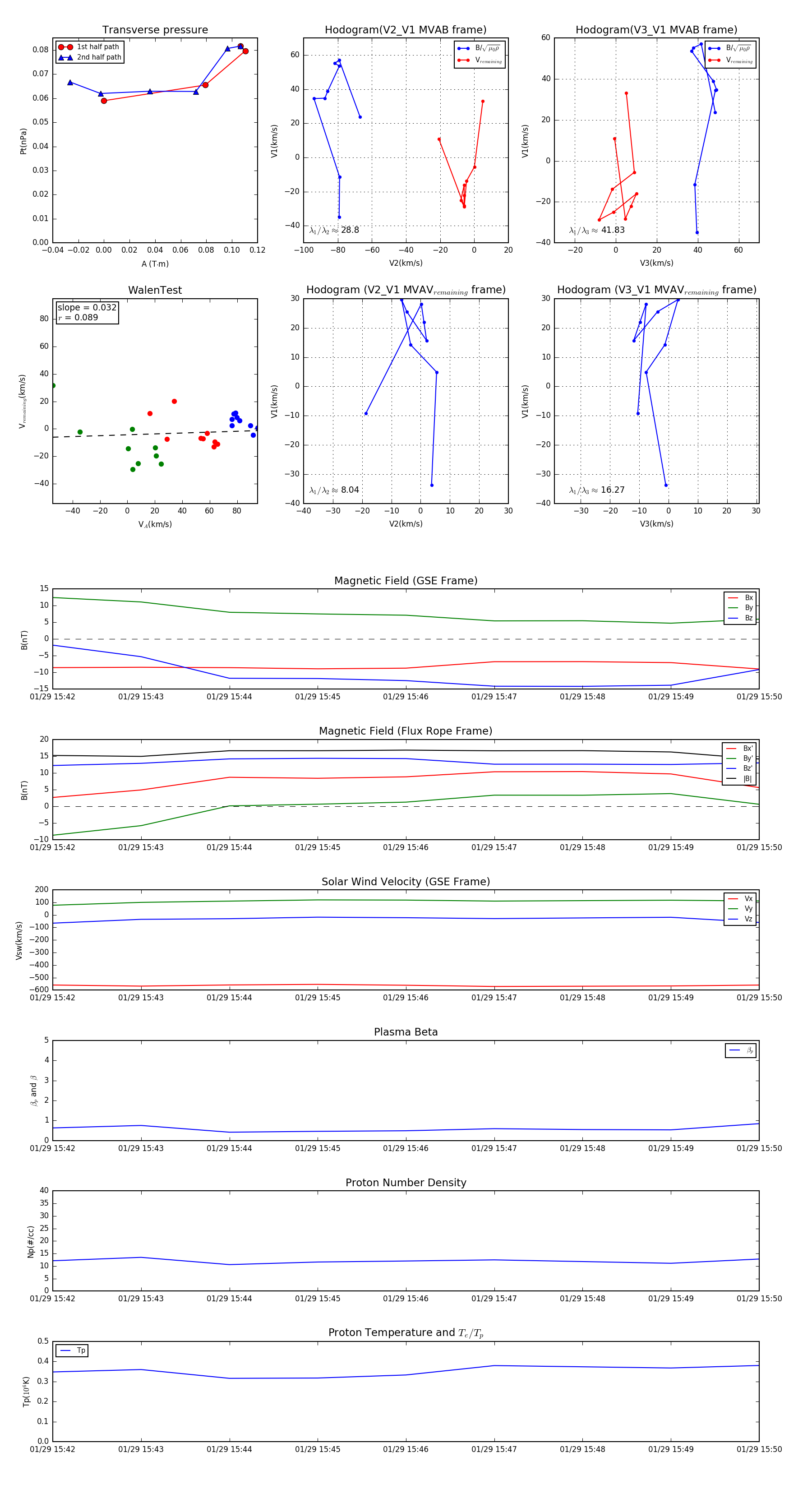
Flux Rope in 2007

Flux Rope Event 2007-01-29 15:42 ~ 2007-01-29 15:50 (9 minutes)


plot