HOME   LIST
‹–   –›

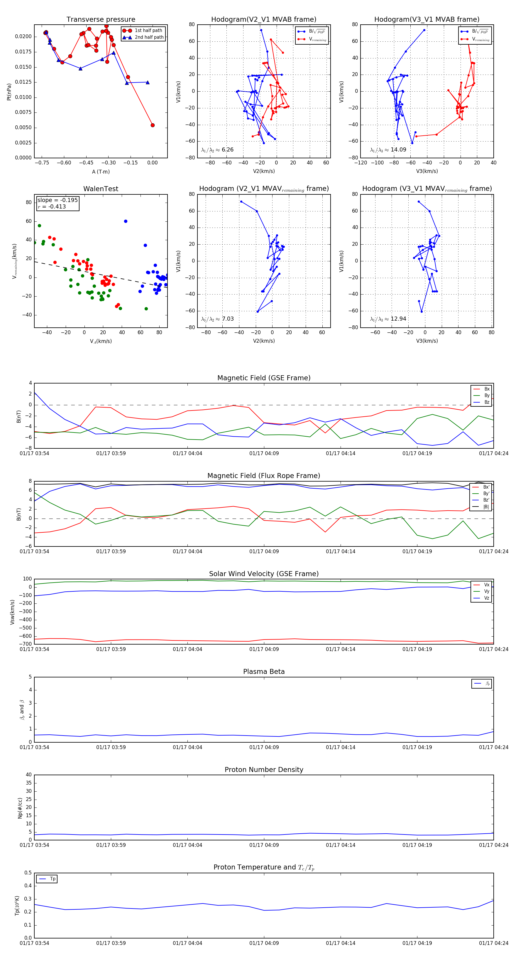
Flux Rope in 2007

Flux Rope Event 2007-01-17 03:54 ~ 2007-01-17 04:24 (31 minutes)


plot