HOME   LIST
‹–   –›

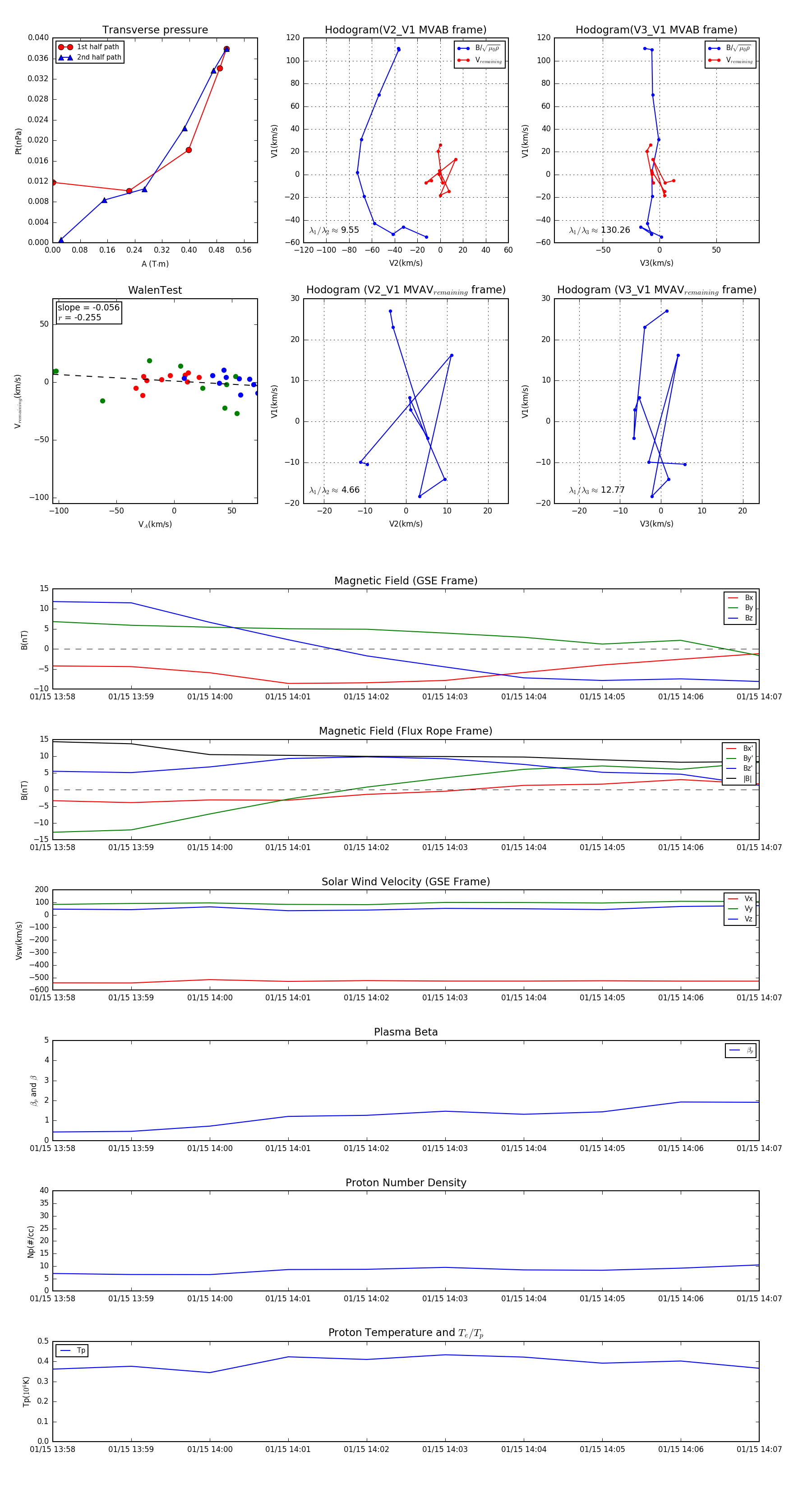
Flux Rope in 2007

Flux Rope Event 2007-01-15 13:58 ~ 2007-01-15 14:07 (10 minutes)


plot