HOME   LIST
‹–   –›

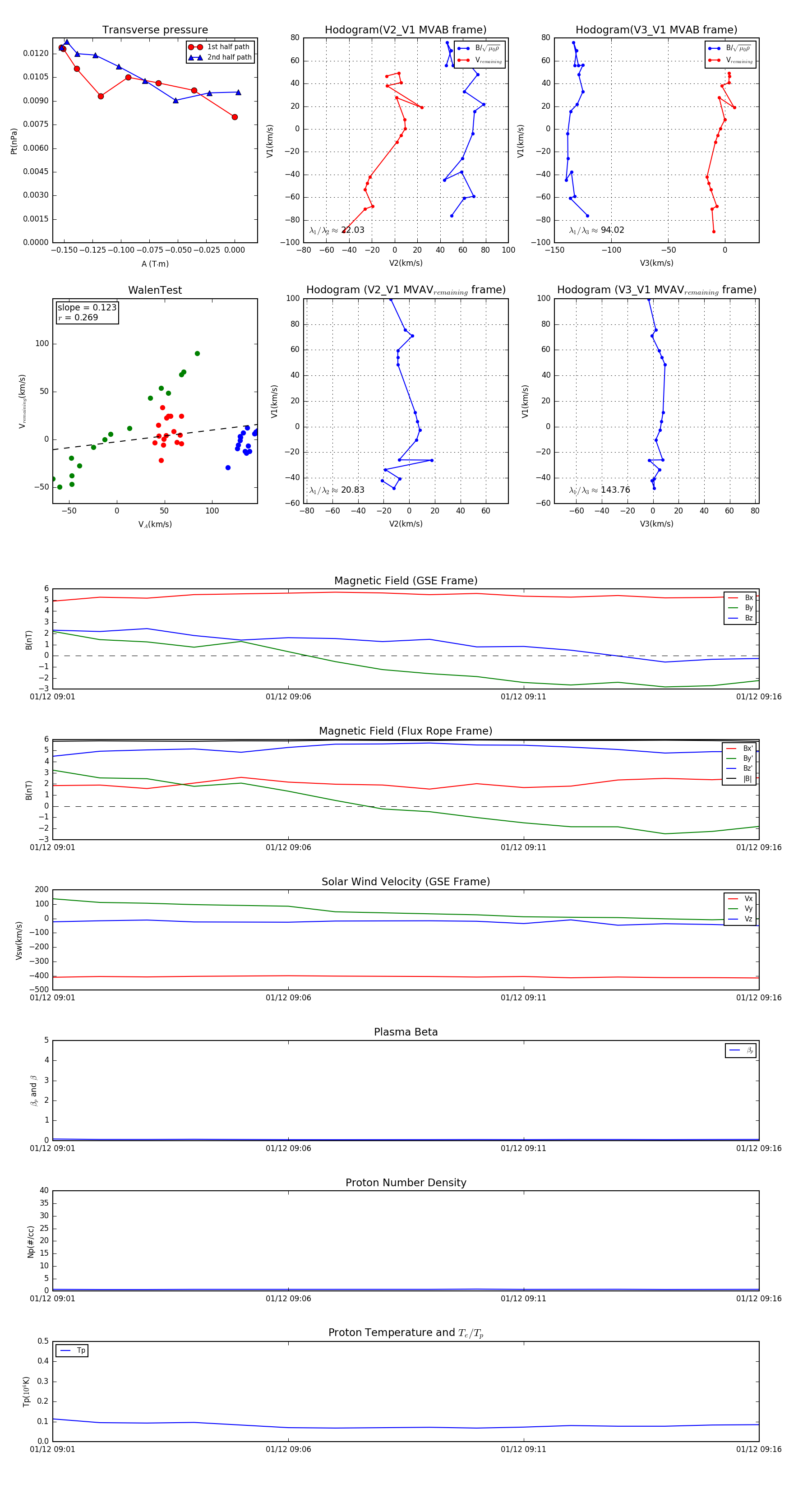
Flux Rope in 2007

Flux Rope Event 2007-01-12 09:01 ~ 2007-01-12 09:16 (16 minutes)


plot