HOME   LIST
‹–   –›

Flux Rope in 2007

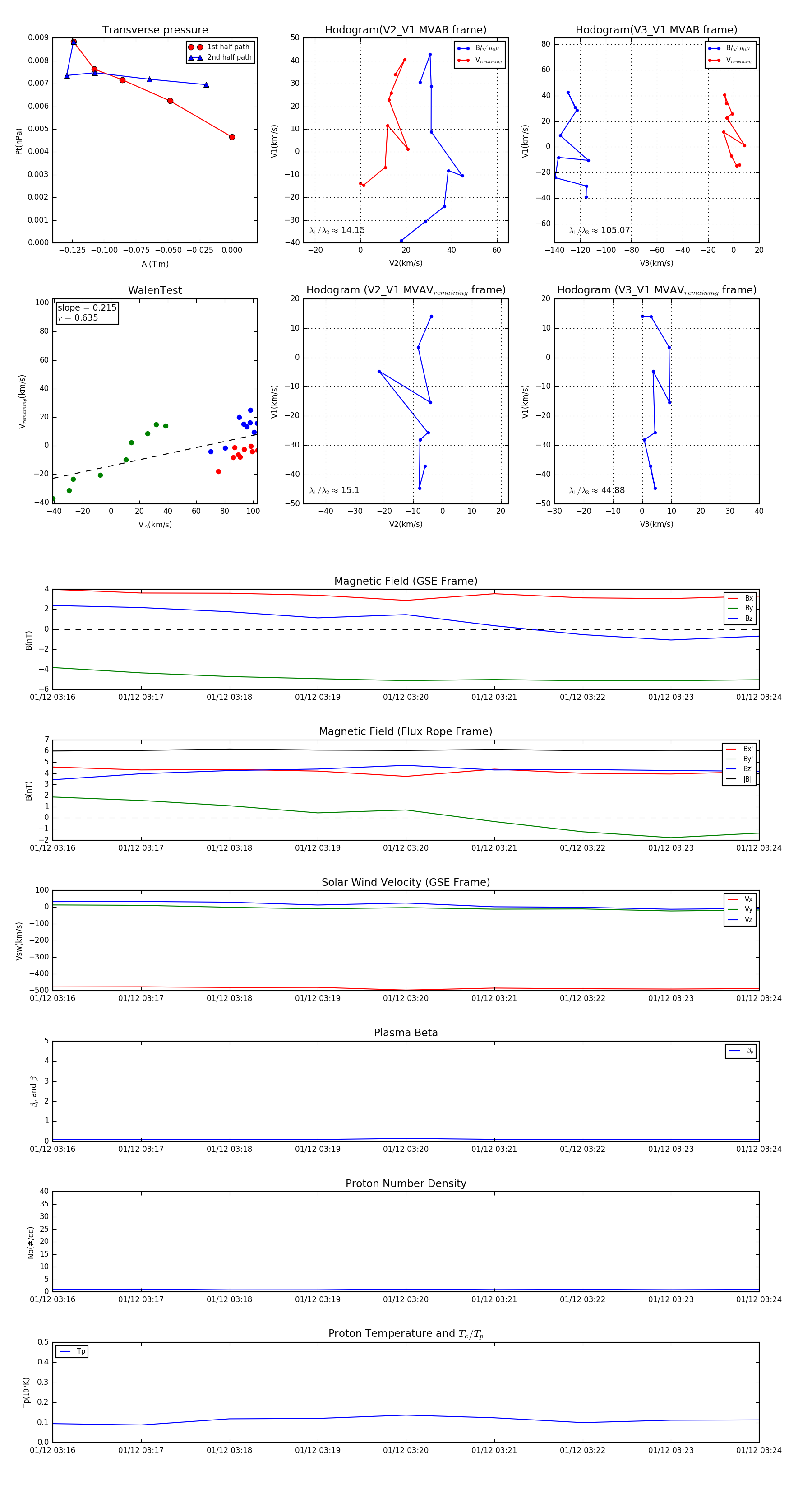
Flux Rope Event 2007-01-12 03:16 ~ 2007-01-12 03:24 (9 minutes)


plot