HOME   LIST
‹–   –›

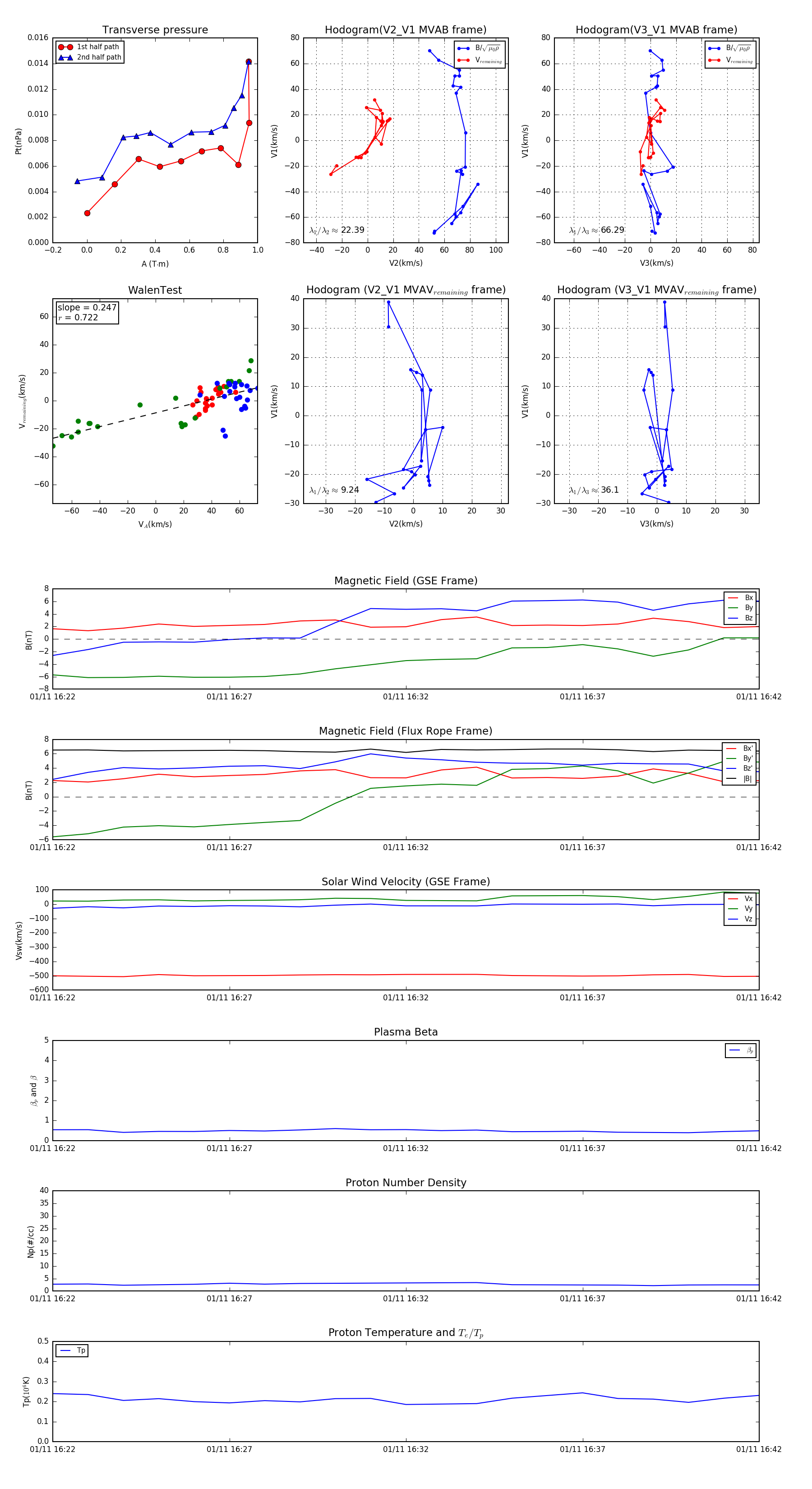
Flux Rope in 2007

Flux Rope Event 2007-01-11 16:22 ~ 2007-01-11 16:42 (21 minutes)


plot