HOME   LIST
‹–   –›

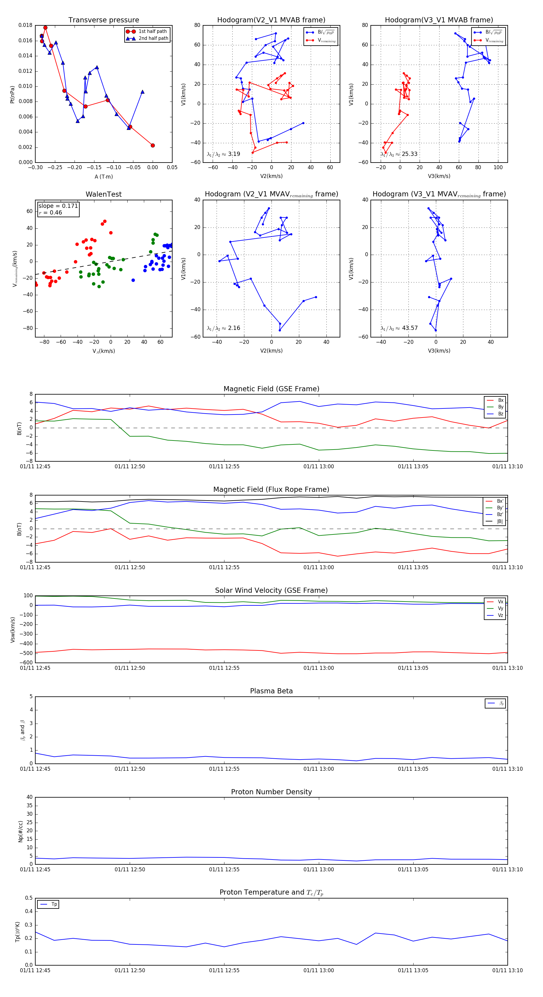
Flux Rope in 2007

Flux Rope Event 2007-01-11 12:45 ~ 2007-01-11 13:10 (26 minutes)


plot