HOME   LIST
‹–   –›

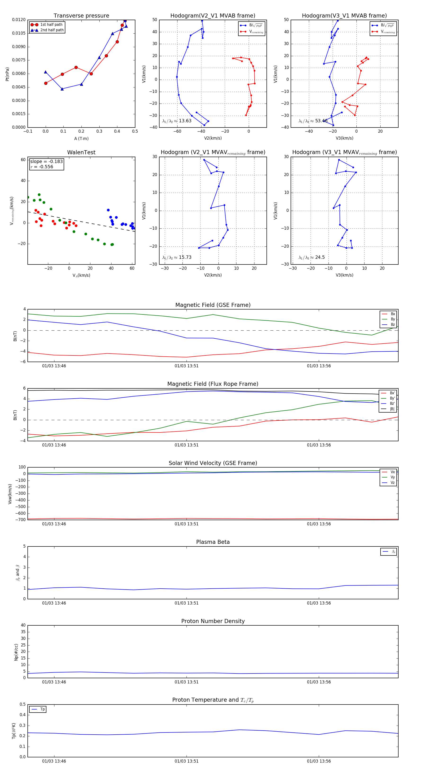
Flux Rope in 2007

Flux Rope Event 2007-01-03 13:45 ~ 2007-01-03 13:59 (15 minutes)


plot