HOME   LIST
‹–   –›

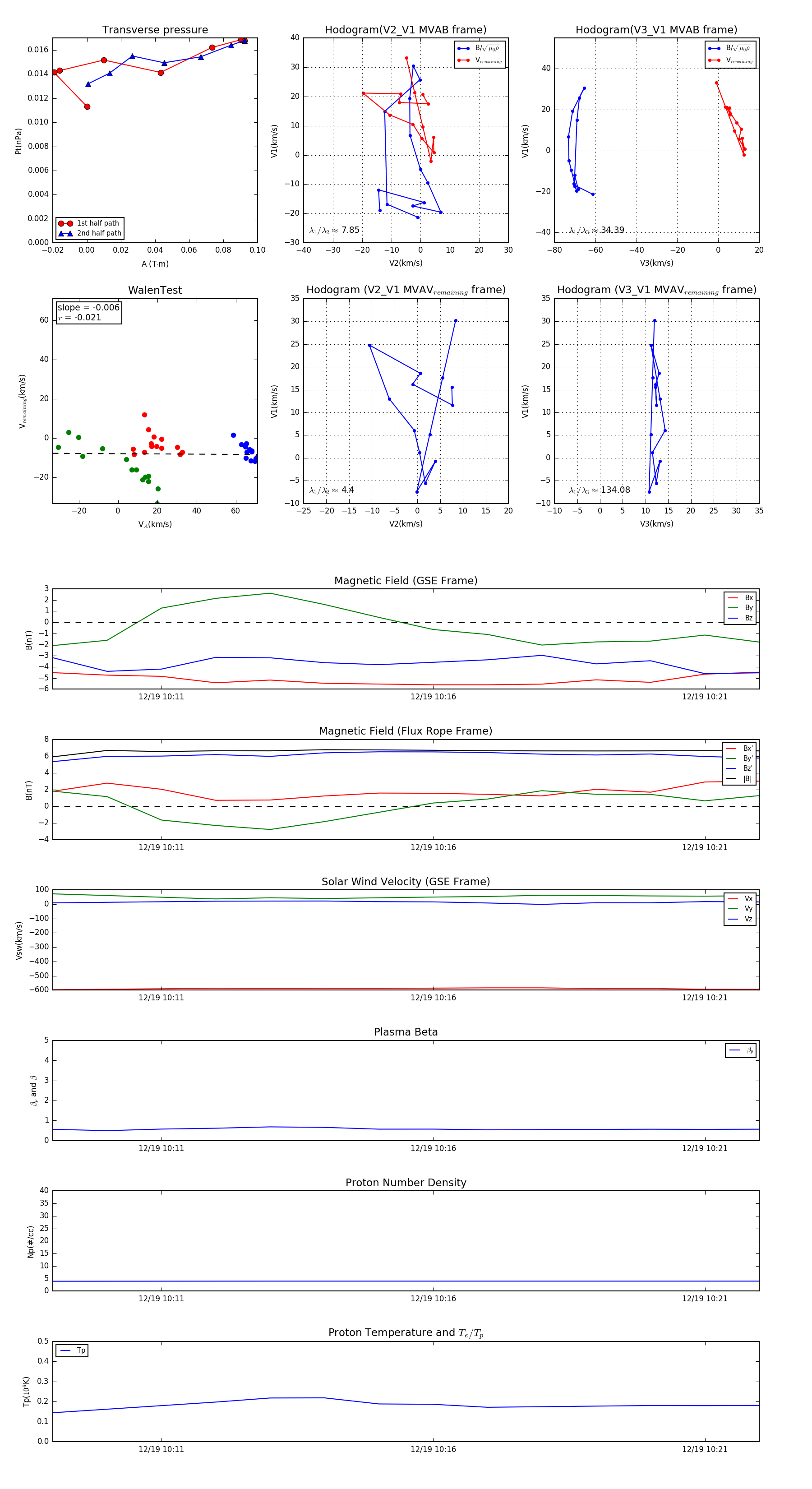
Flux Rope in 2006

Flux Rope Event 2006-12-19 10:09 ~ 2006-12-19 10:22 (14 minutes)


plot