HOME   LIST
‹–   –›

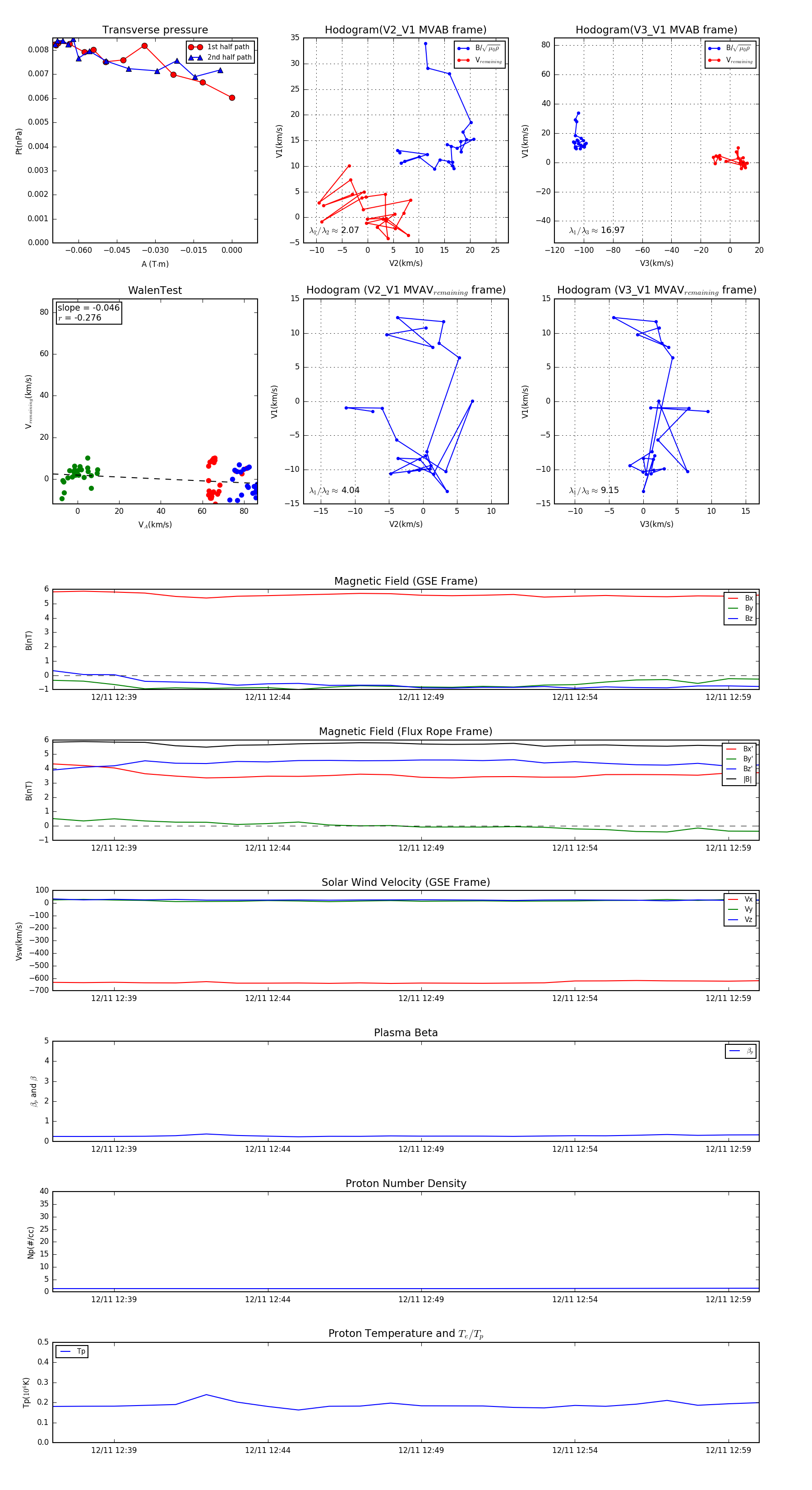
Flux Rope in 2006

Flux Rope Event 2006-12-11 12:37 ~ 2006-12-11 13:00 (24 minutes)


plot