HOME   LIST
‹–   –›

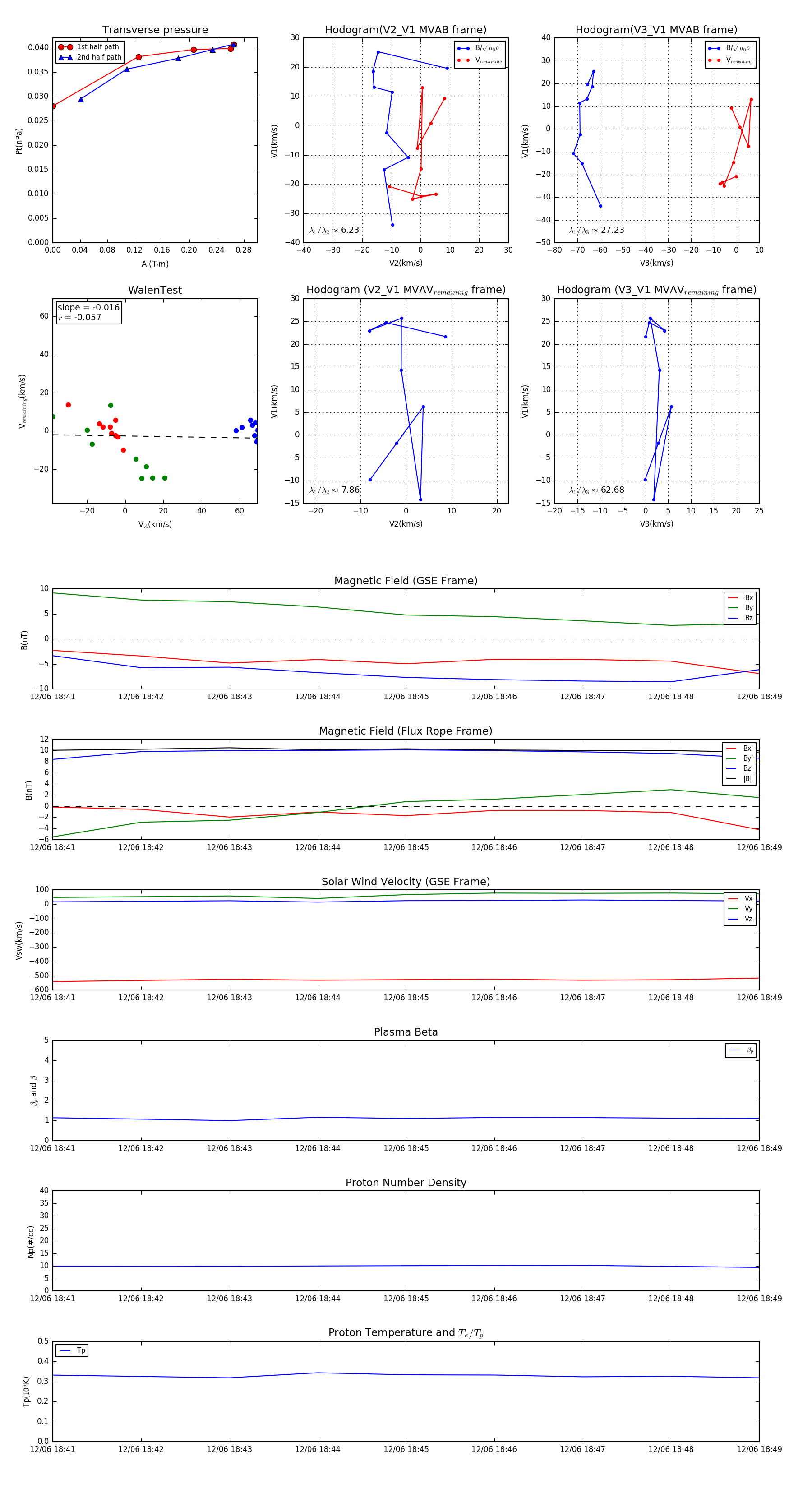
Flux Rope in 2006

Flux Rope Event 2006-12-06 18:41 ~ 2006-12-06 18:49 (9 minutes)


plot