HOME   LIST
‹–   –›

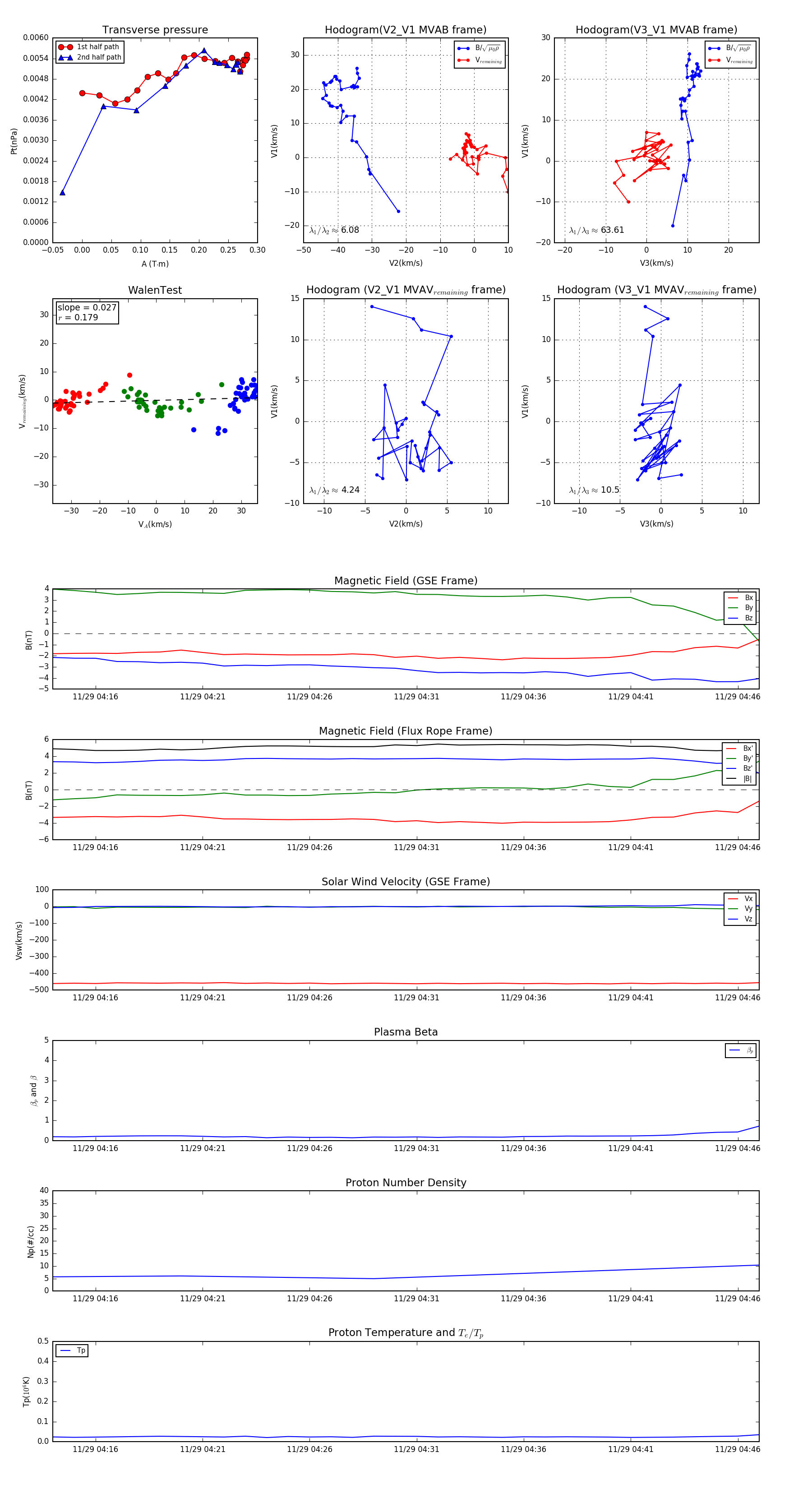
Flux Rope in 2006

Flux Rope Event 2006-11-29 04:14 ~ 2006-11-29 04:47 (34 minutes)


plot