HOME   LIST
‹–   –›

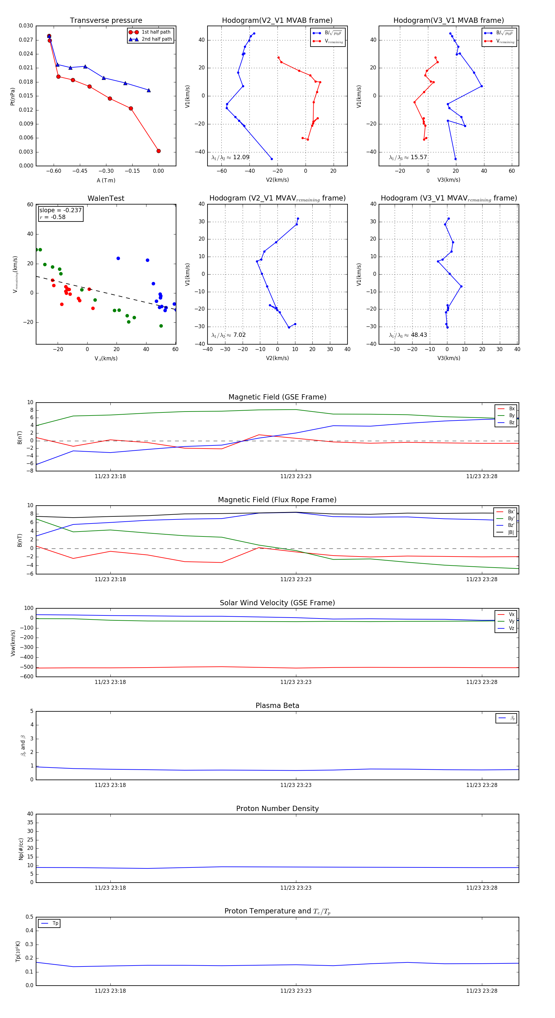
Flux Rope in 2006

Flux Rope Event 2006-11-23 23:16 ~ 2006-11-23 23:29 (14 minutes)


plot