HOME   LIST
‹–   –›

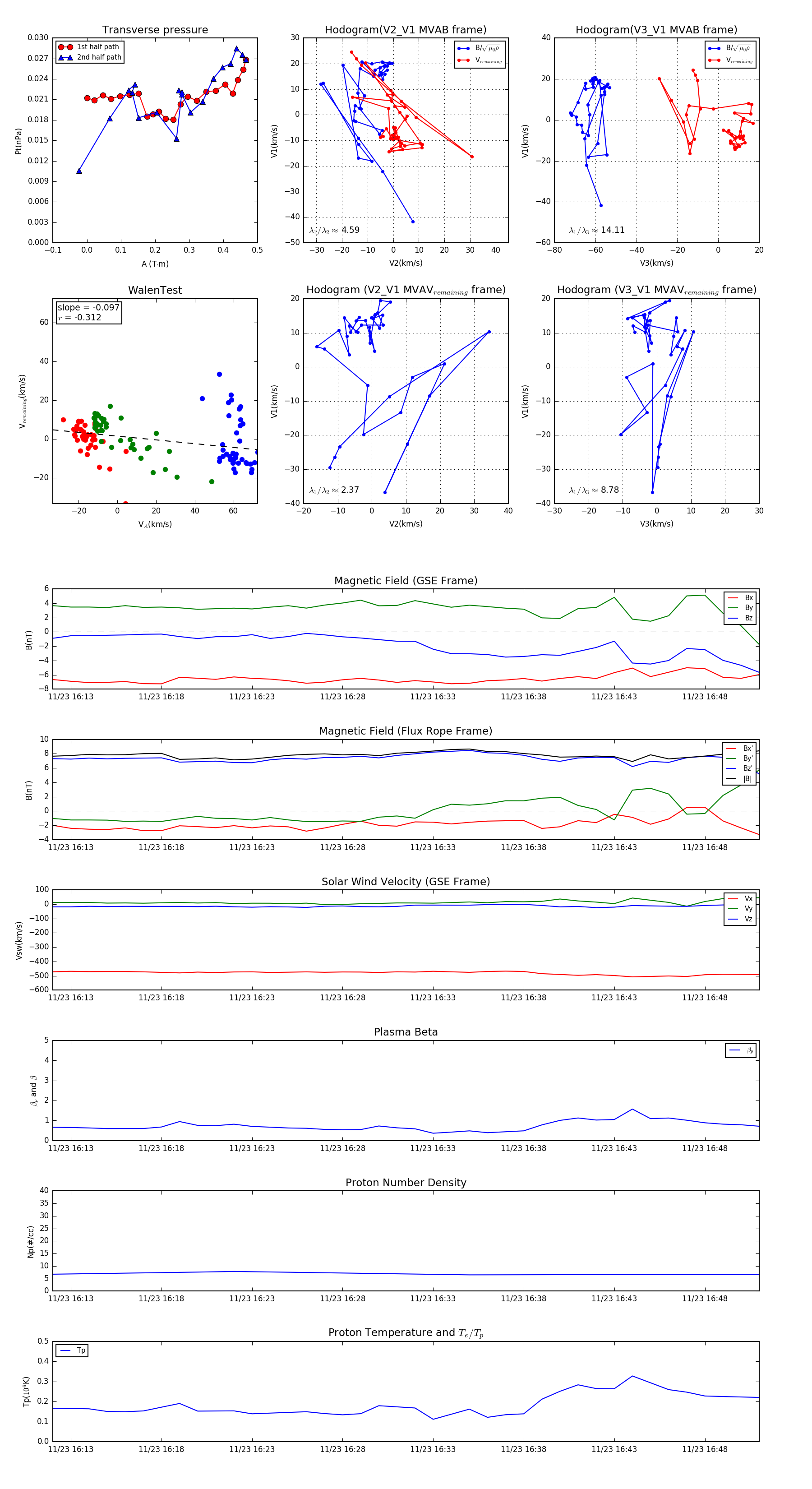
Flux Rope in 2006

Flux Rope Event 2006-11-23 16:12 ~ 2006-11-23 16:51 (40 minutes)


plot