HOME   LIST
‹–   –›

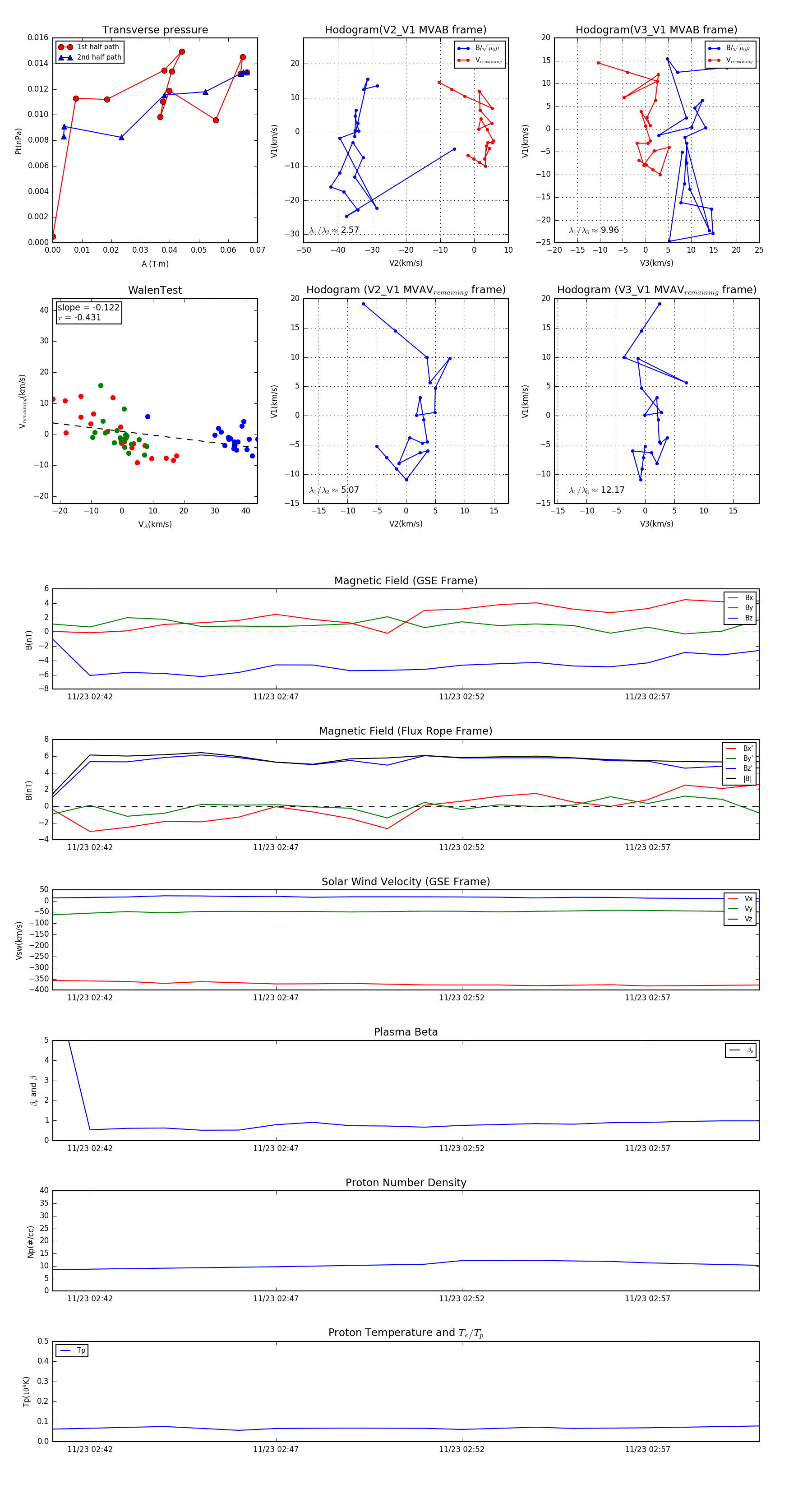
Flux Rope in 2006

Flux Rope Event 2006-11-23 02:41 ~ 2006-11-23 03:00 (20 minutes)


plot