HOME   LIST
‹–   –›

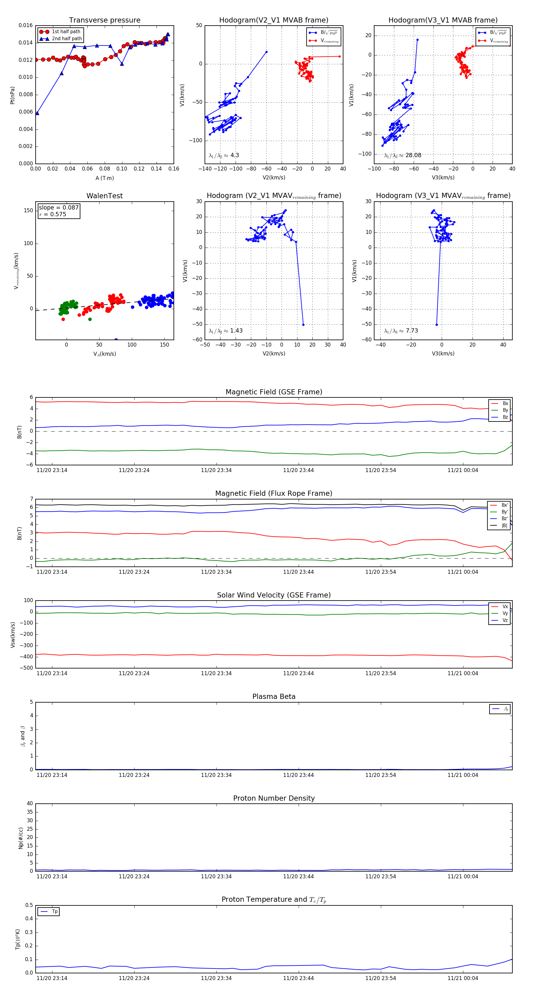
Flux Rope in 2006

Flux Rope Event 2006-11-20 23:12 ~ 2006-11-21 00:10 (59 minutes)


plot