HOME   LIST
‹–   –›

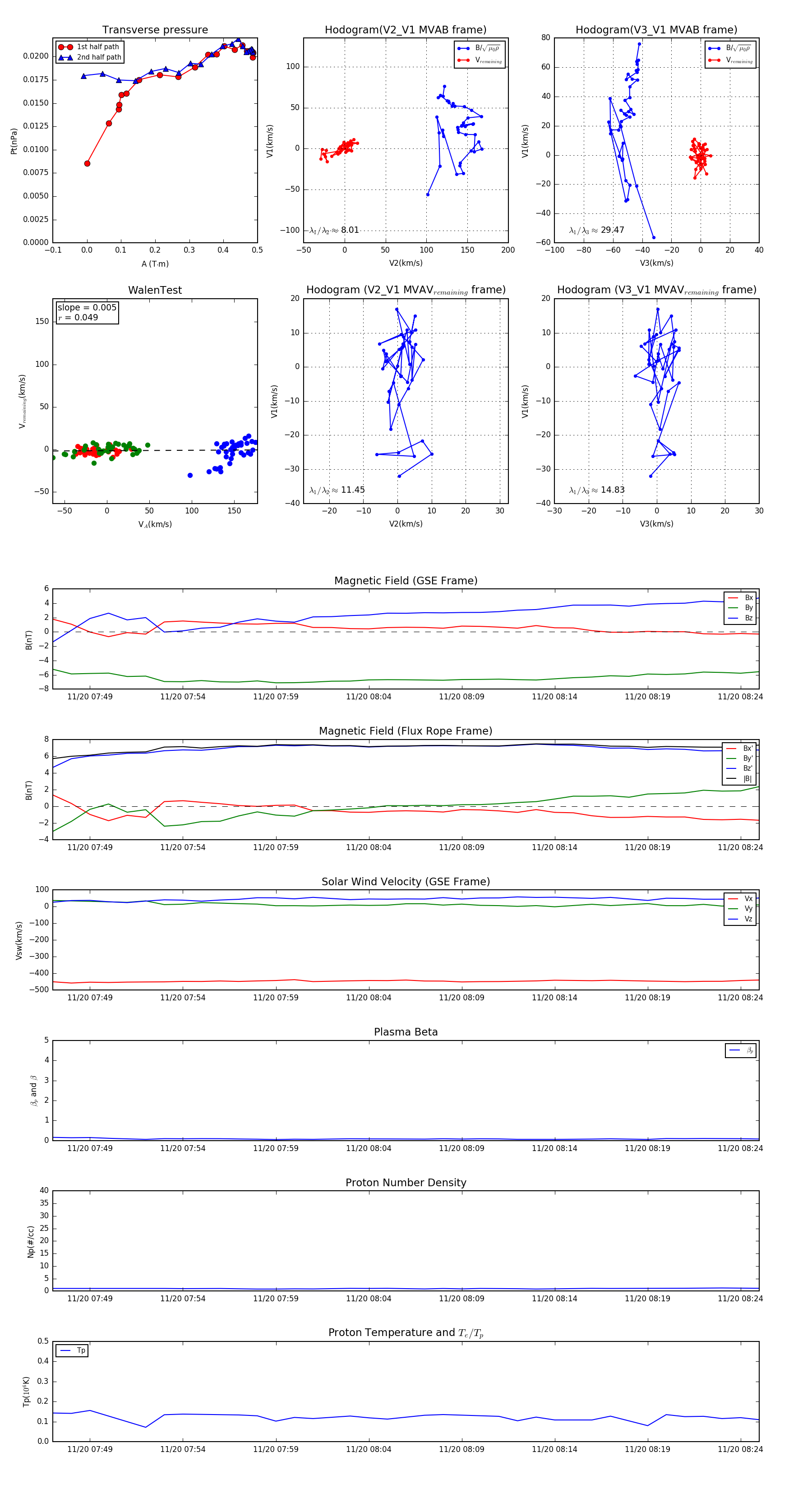
Flux Rope in 2006

Flux Rope Event 2006-11-20 07:47 ~ 2006-11-20 08:25 (39 minutes)


plot