HOME   LIST
‹–   –›

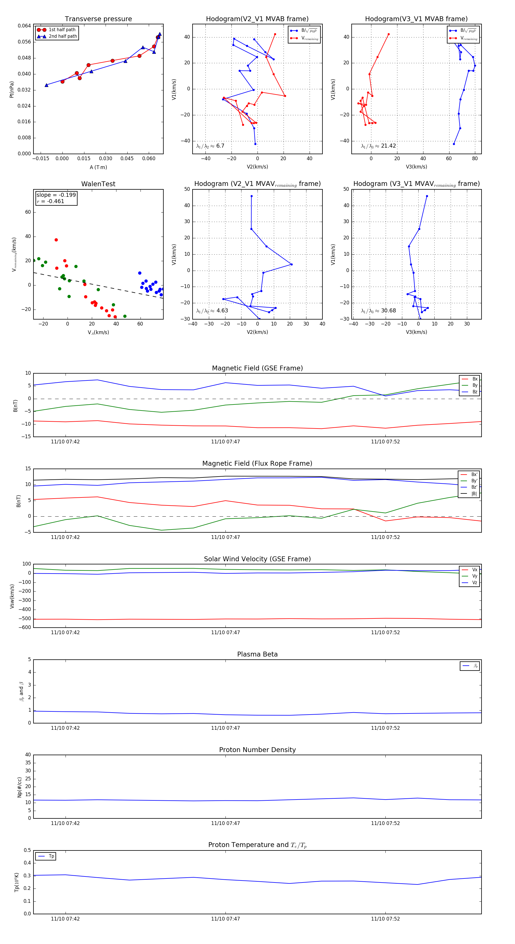
Flux Rope in 2006

Flux Rope Event 2006-11-10 07:41 ~ 2006-11-10 07:55 (15 minutes)


plot