HOME   LIST
‹–   –›

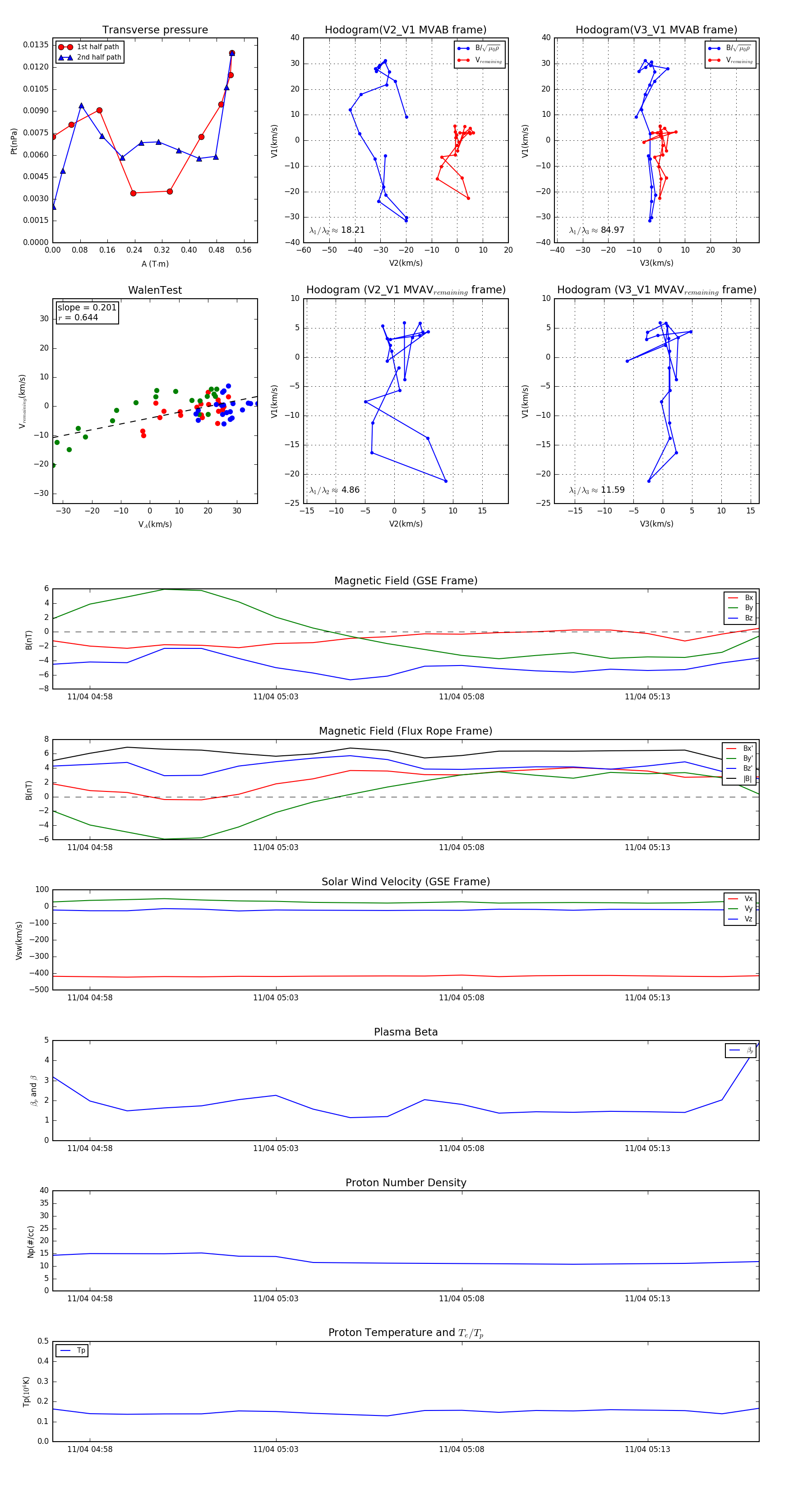
Flux Rope in 2006

Flux Rope Event 2006-11-04 04:57 ~ 2006-11-04 05:16 (20 minutes)


plot