HOME   LIST
‹–   –›

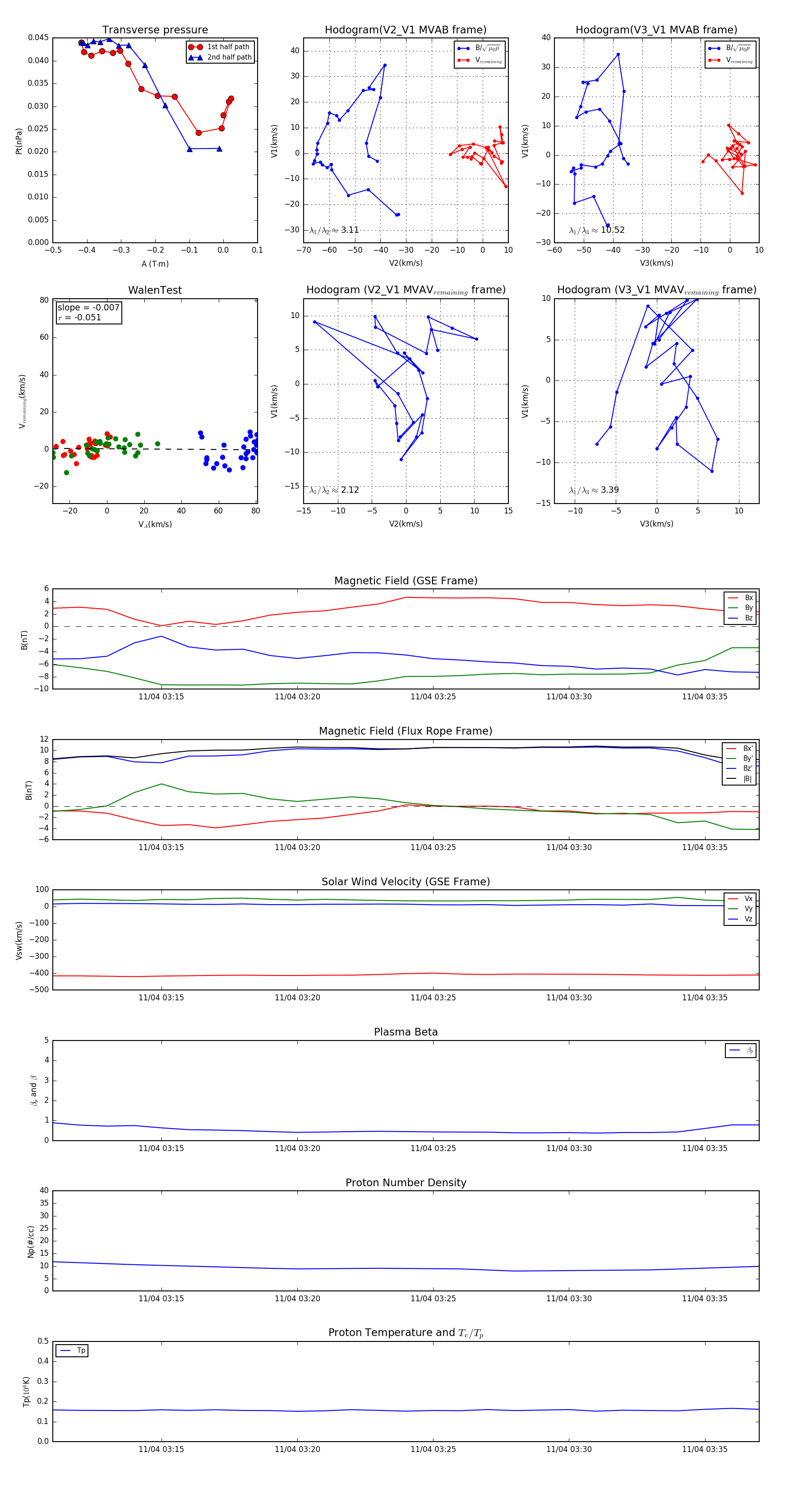
Flux Rope in 2006

Flux Rope Event 2006-11-04 03:11 ~ 2006-11-04 03:37 (27 minutes)


plot