HOME   LIST
‹–   –›

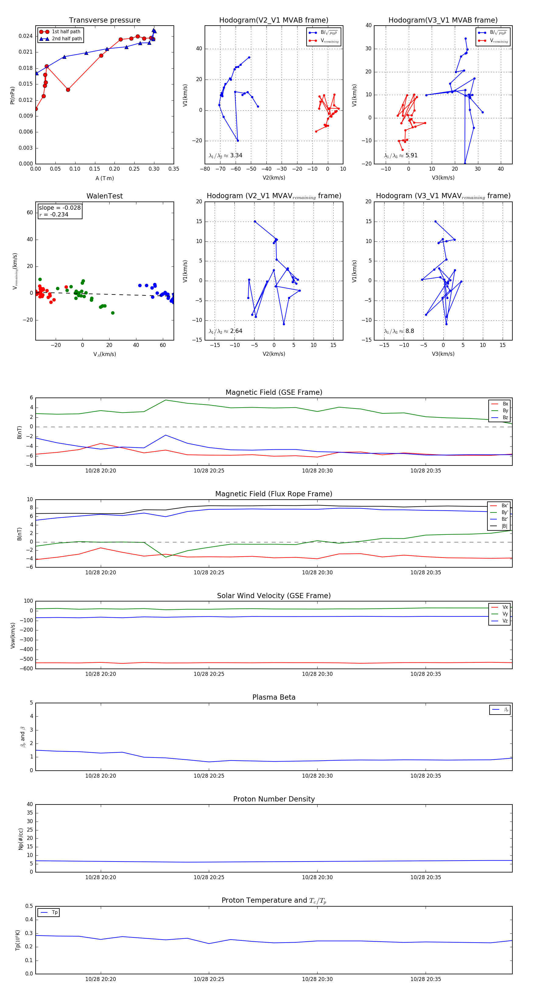
Flux Rope in 2006

Flux Rope Event 2006-10-28 20:17 ~ 2006-10-28 20:39 (23 minutes)


plot