HOME   LIST
‹–   –›

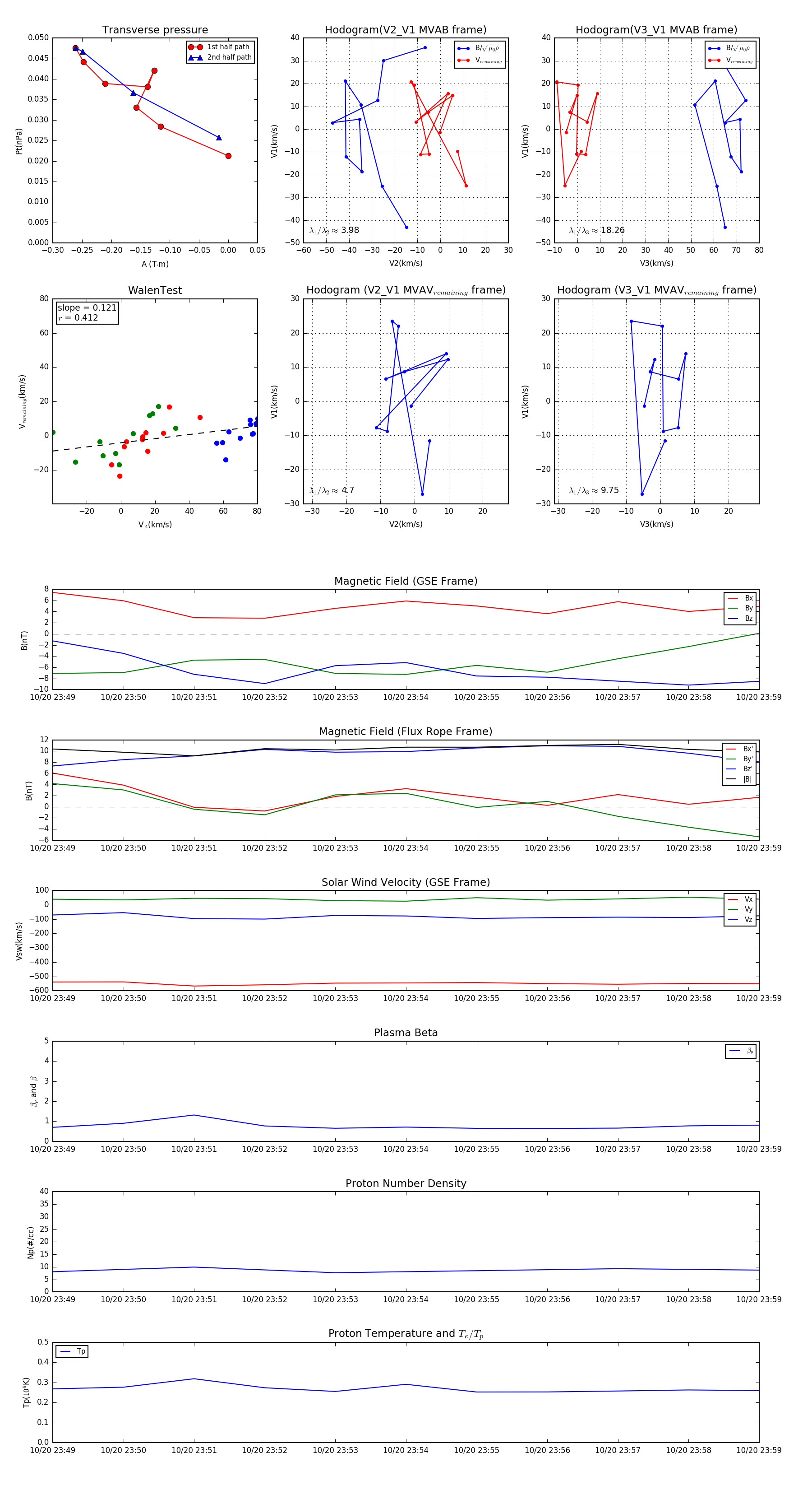
Flux Rope in 2006

Flux Rope Event 2006-10-20 23:49 ~ 2006-10-20 23:59 (11 minutes)


plot