HOME   LIST
‹–   –›

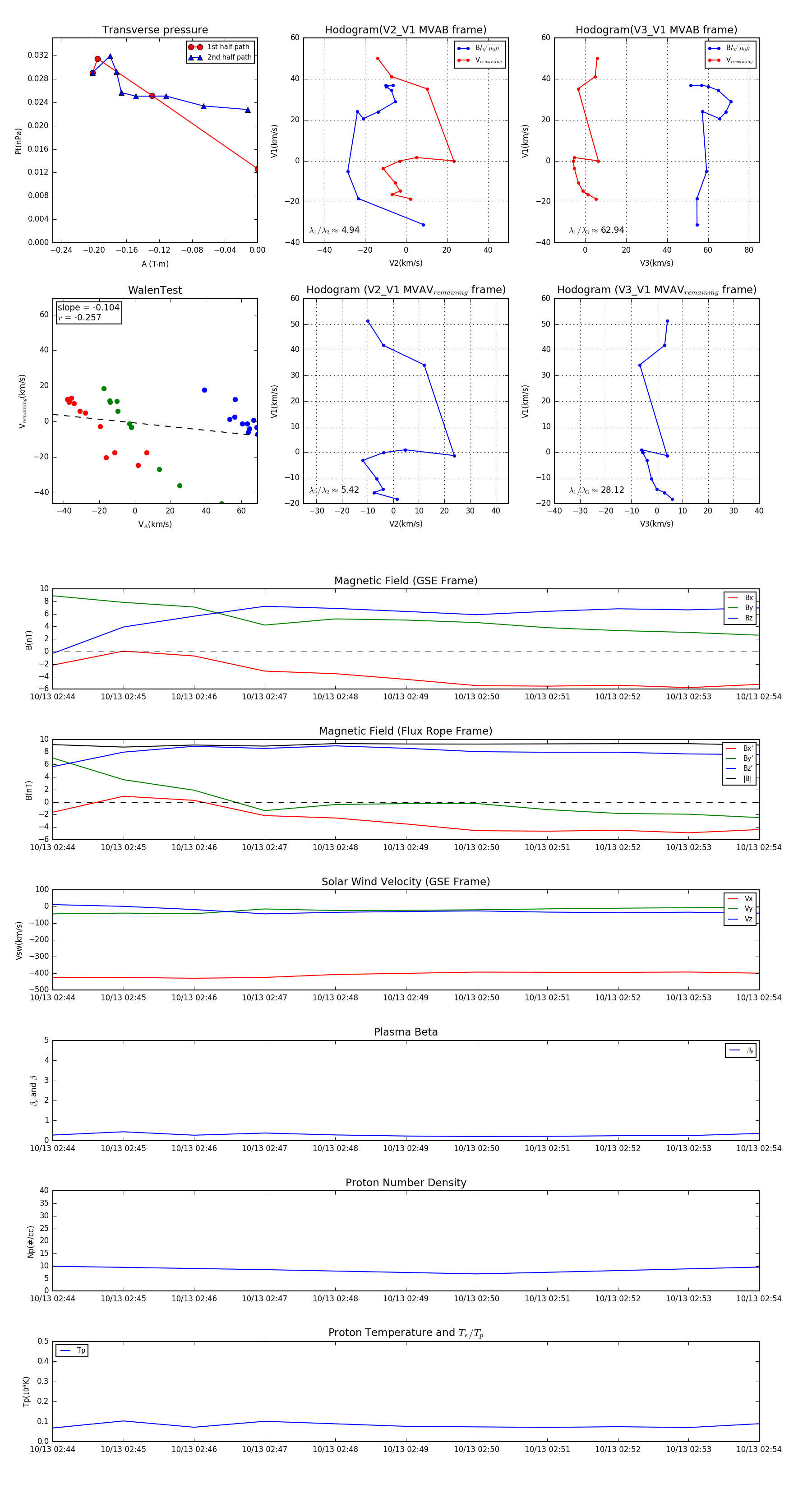
Flux Rope in 2006

Flux Rope Event 2006-10-13 02:44 ~ 2006-10-13 02:54 (11 minutes)


plot