HOME   LIST
‹–   –›

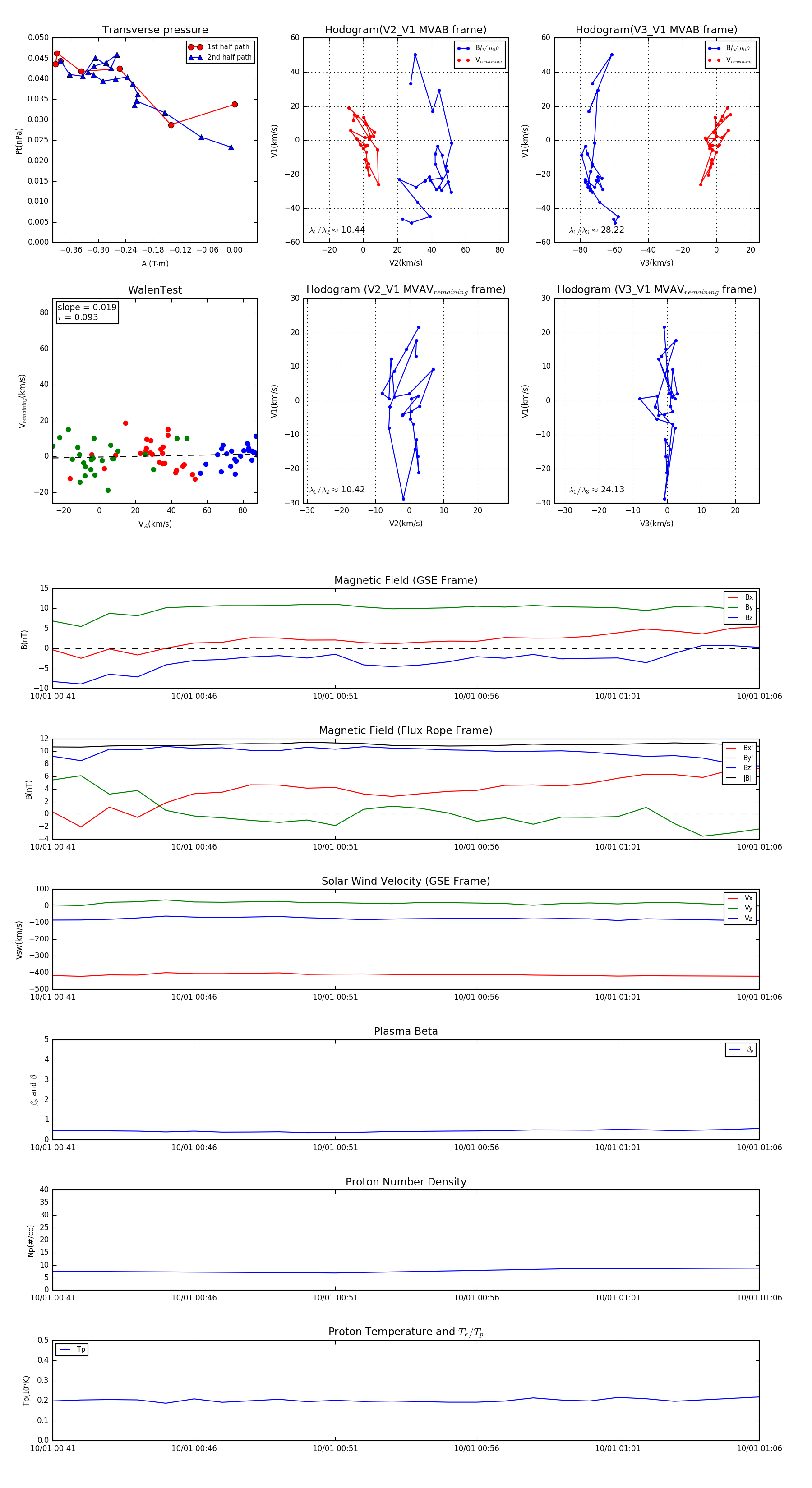
Flux Rope in 2006

Flux Rope Event 2006-10-01 00:41 ~ 2006-10-01 01:06 (26 minutes)


plot