HOME   LIST
‹–   –›

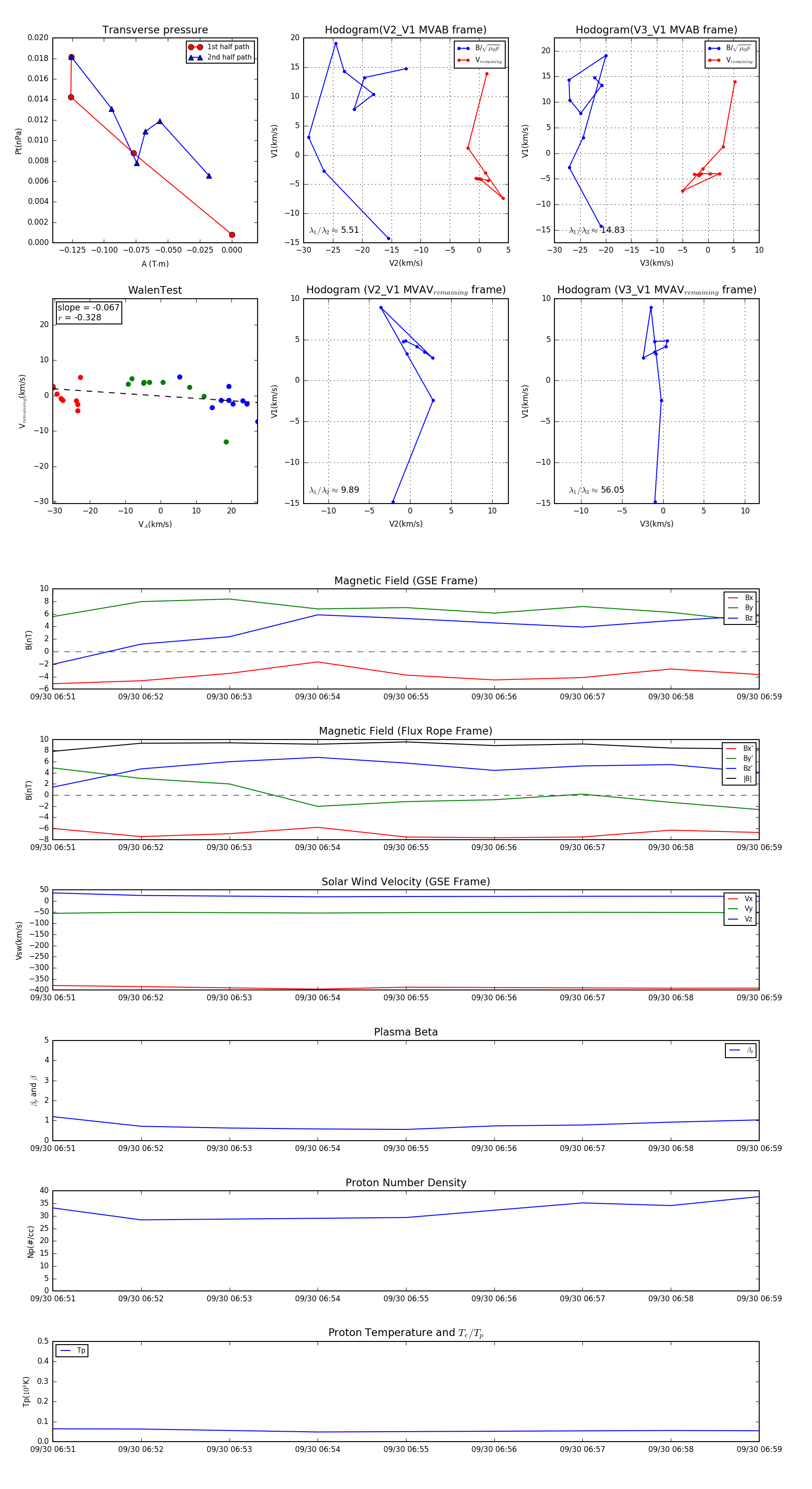
Flux Rope in 2006

Flux Rope Event 2006-09-30 06:51 ~ 2006-09-30 06:59 (9 minutes)


plot