HOME   LIST
‹–   –›

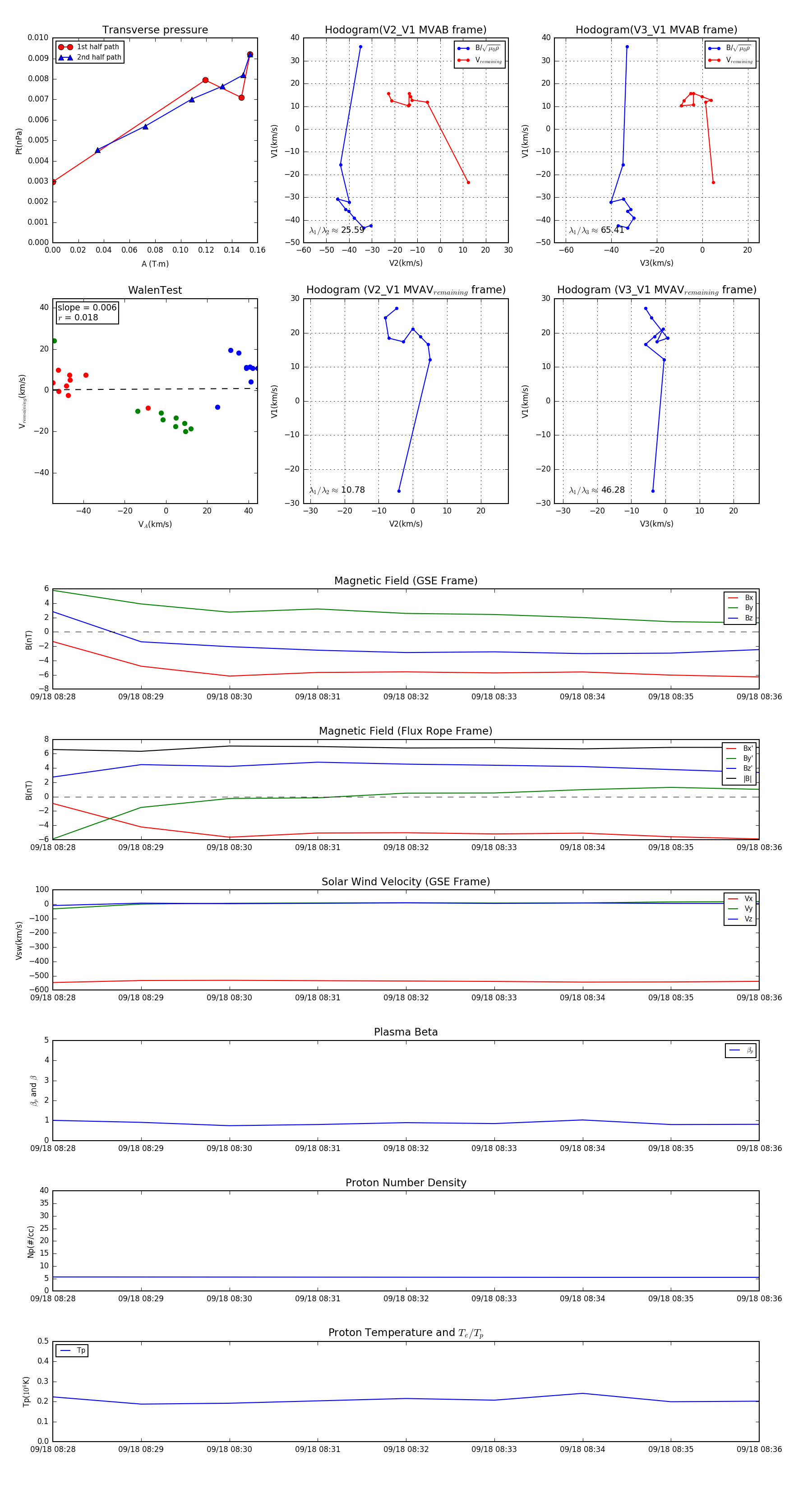
Flux Rope in 2006

Flux Rope Event 2006-09-18 08:28 ~ 2006-09-18 08:36 (9 minutes)


plot