HOME   LIST
‹–   –›

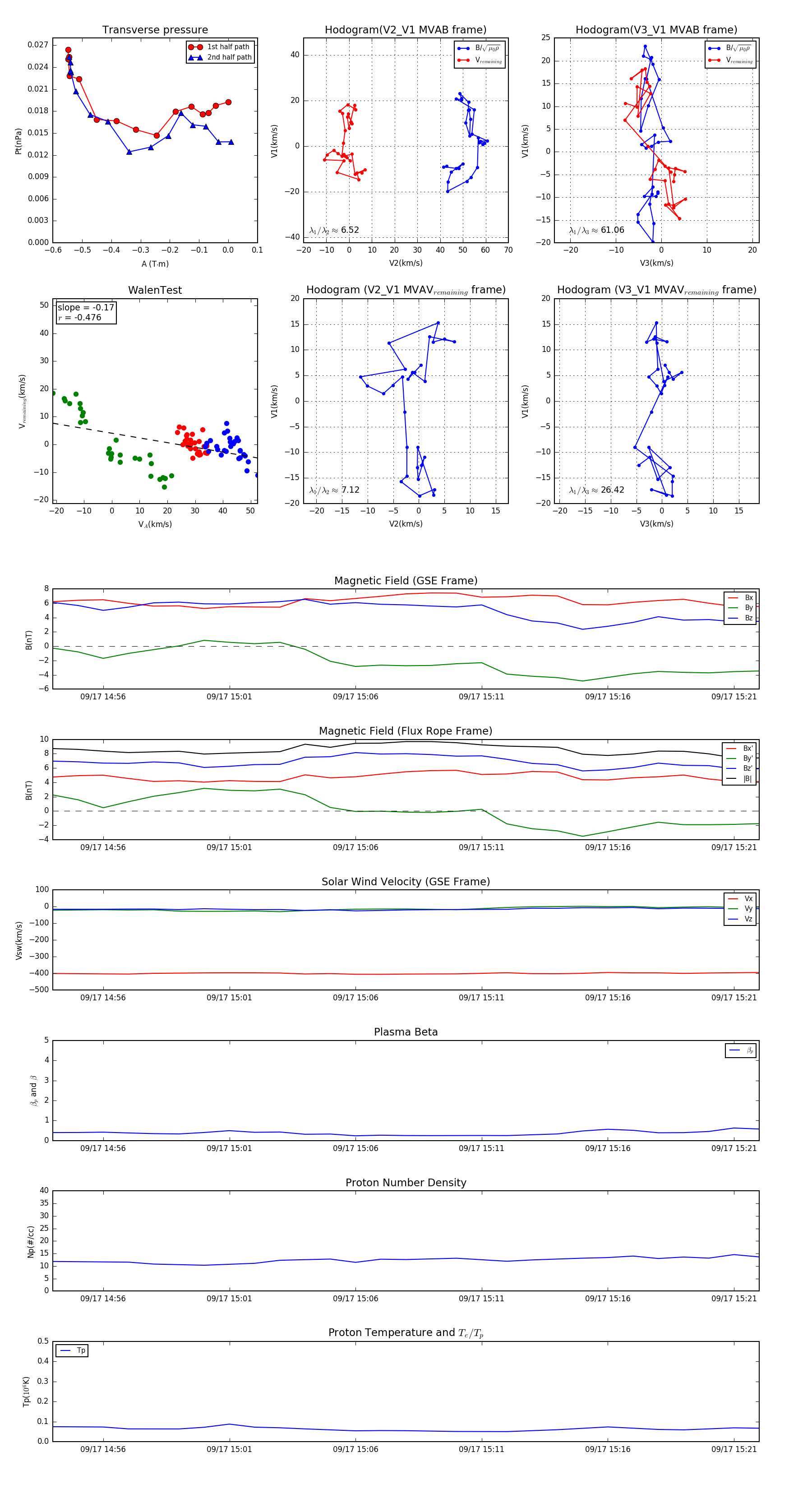
Flux Rope in 2006

Flux Rope Event 2006-09-17 14:54 ~ 2006-09-17 15:22 (29 minutes)


plot