HOME   LIST
‹–   –›

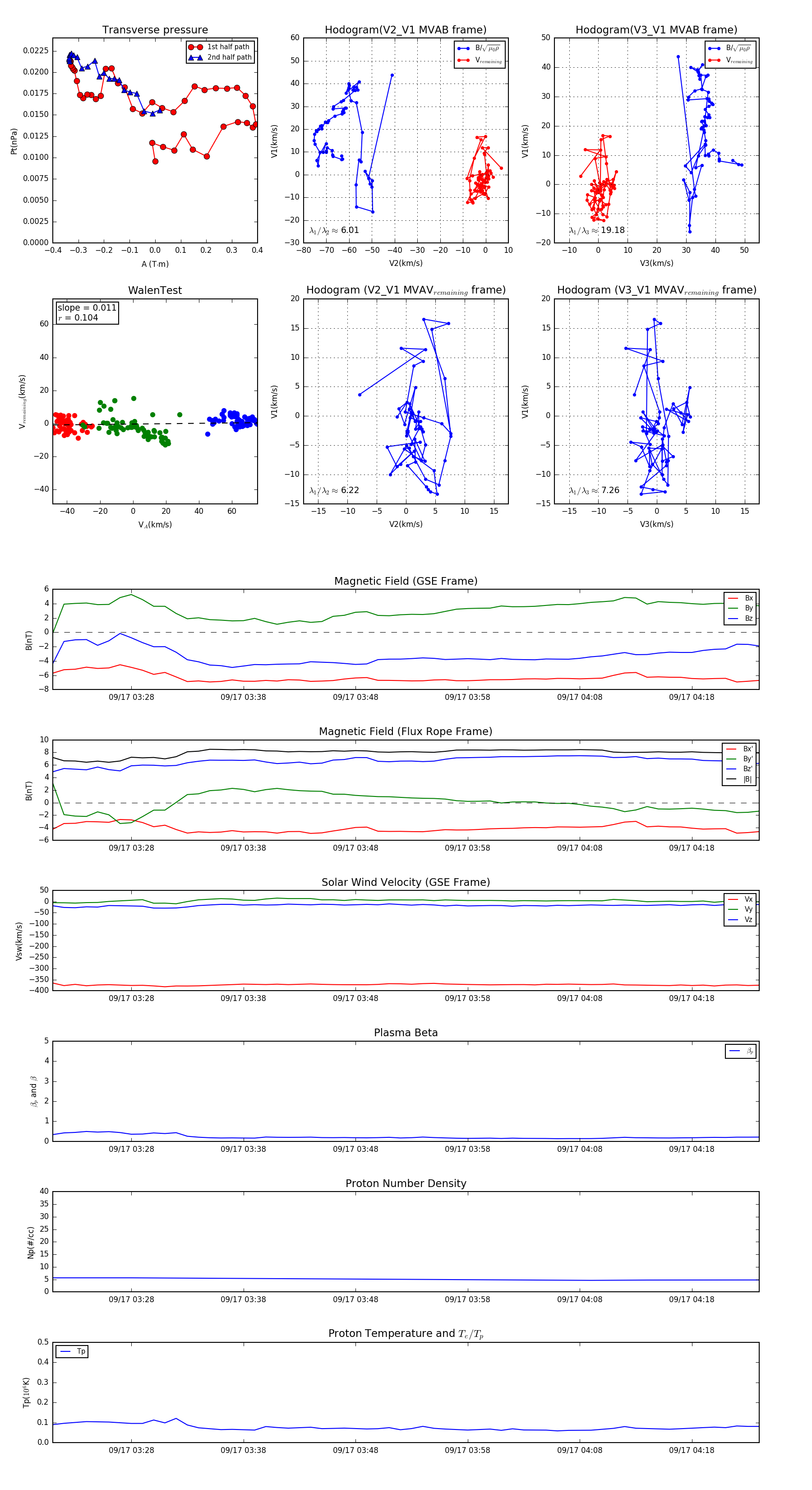
Flux Rope in 2006

Flux Rope Event 2006-09-17 03:21 ~ 2006-09-17 04:24 (64 minutes)


plot