HOME   LIST
‹–   –›

Flux Rope in 2006

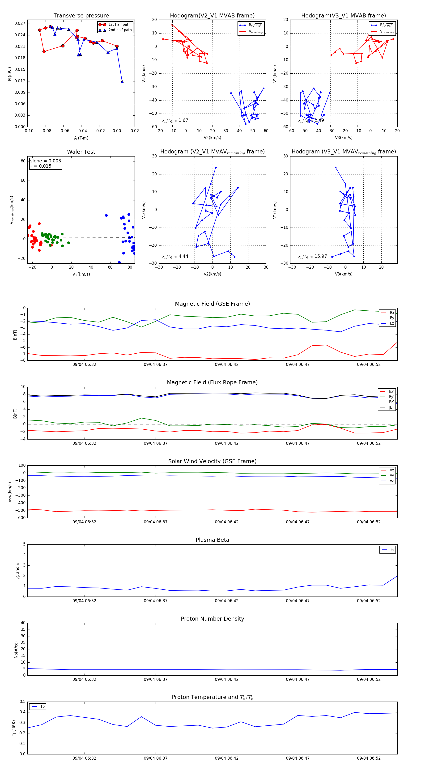
Flux Rope Event 2006-09-04 06:28 ~ 2006-09-04 06:54 (27 minutes)


plot