HOME   LIST
‹–   –›

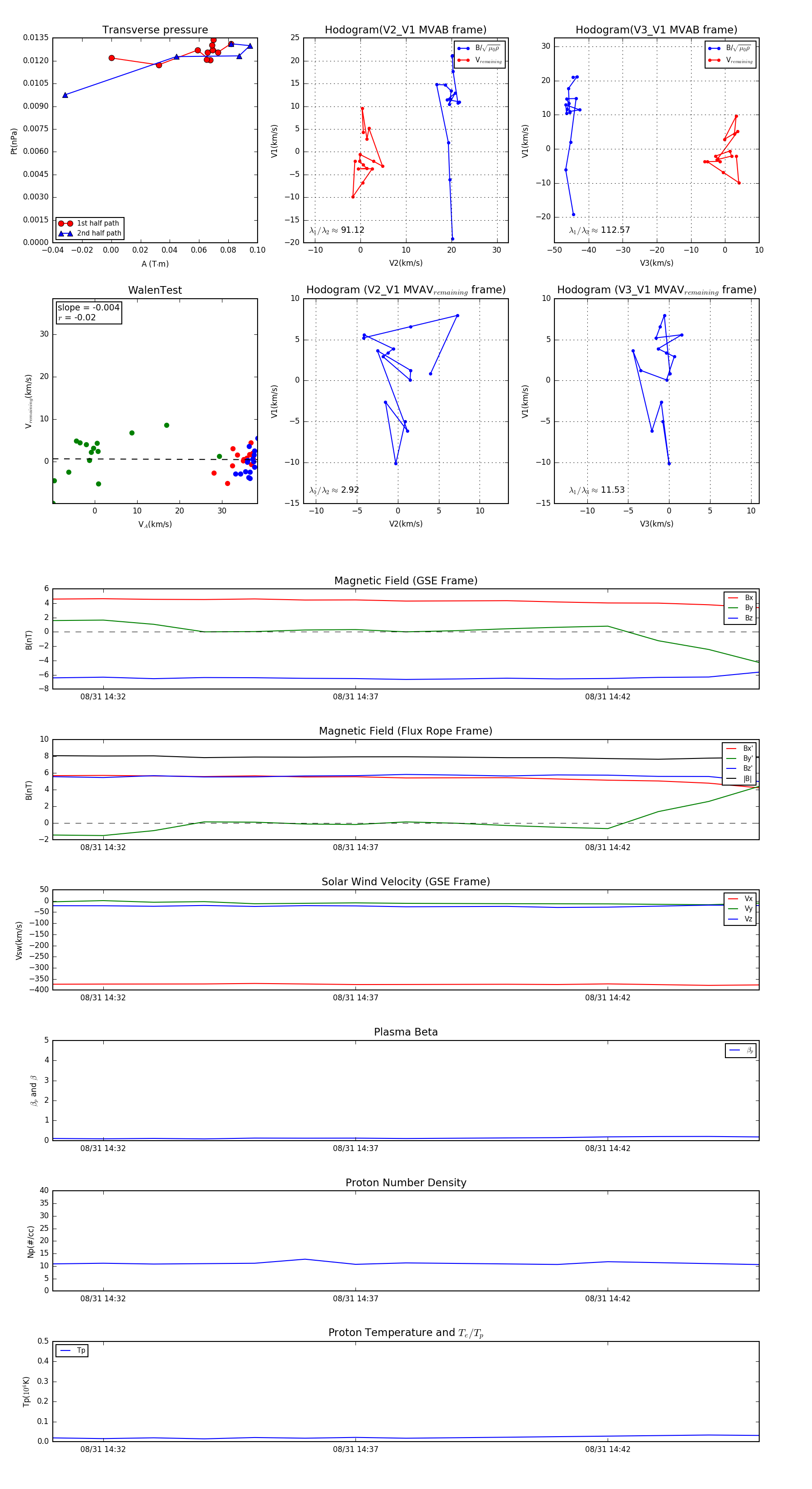
Flux Rope in 2006

Flux Rope Event 2006-08-31 14:31 ~ 2006-08-31 14:45 (15 minutes)


plot