HOME   LIST
‹–   –›

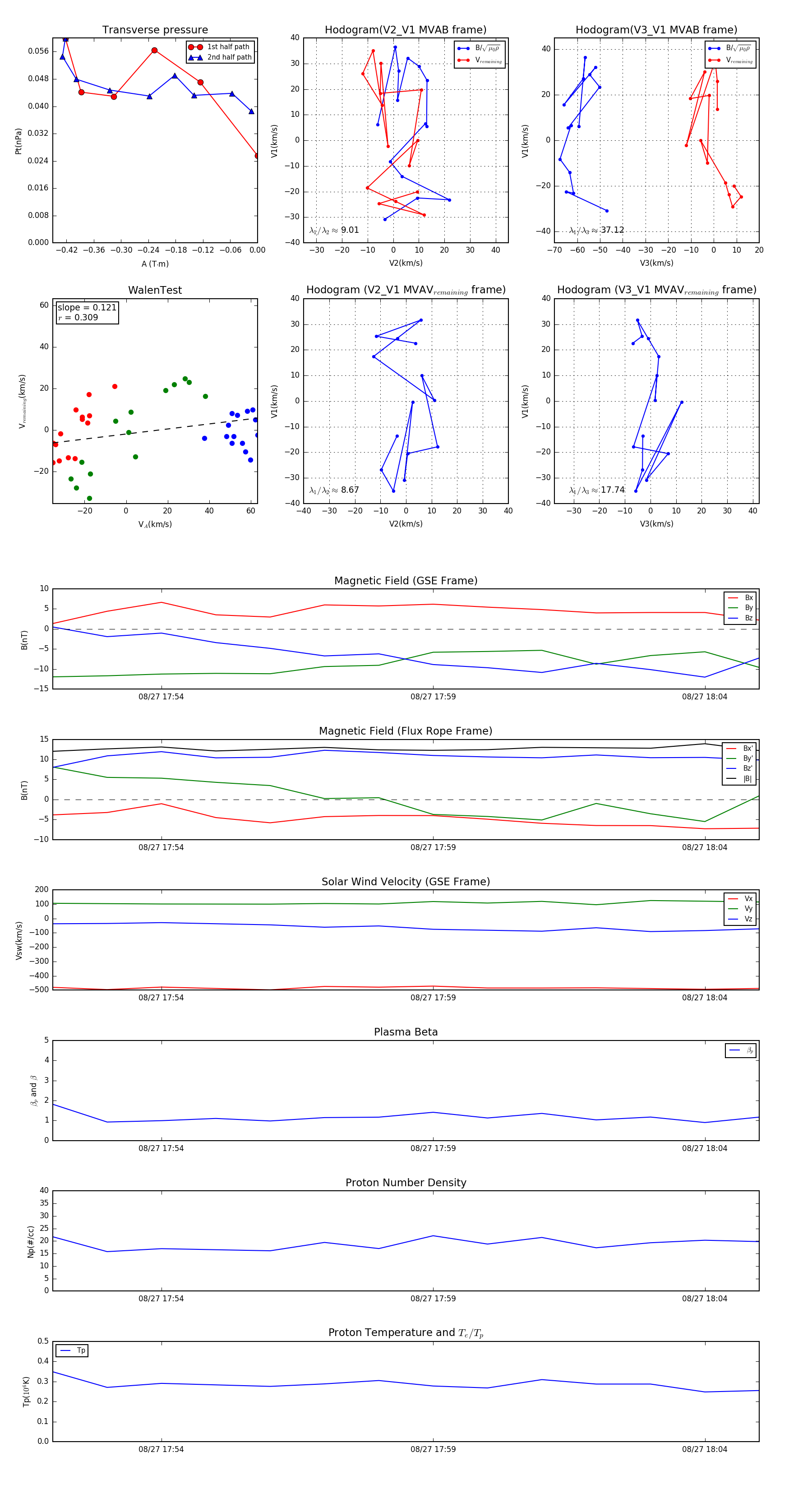
Flux Rope in 2006

Flux Rope Event 2006-08-27 17:52 ~ 2006-08-27 18:05 (14 minutes)


plot