HOME   LIST
‹–   –›

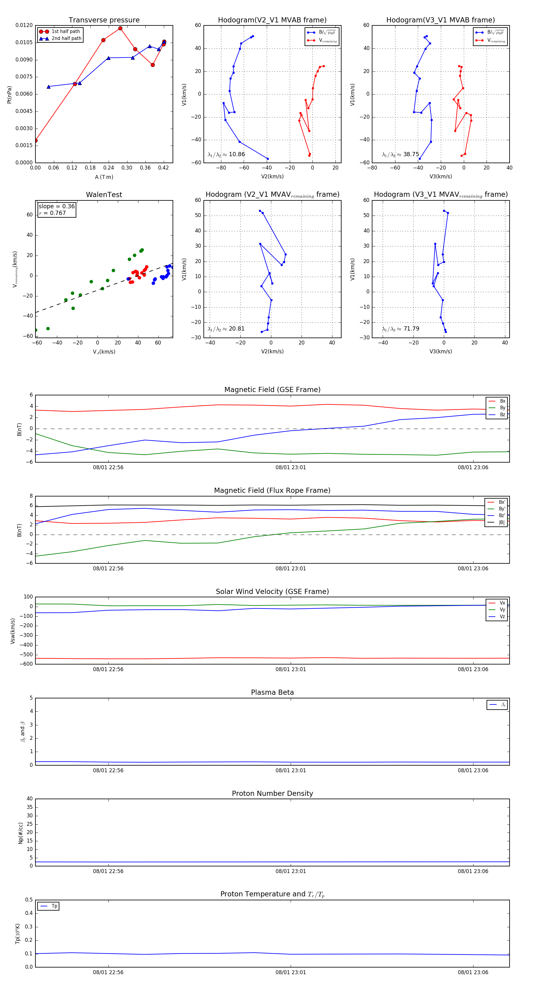
Flux Rope in 2006

Flux Rope Event 2006-08-01 22:54 ~ 2006-08-01 23:07 (14 minutes)


plot