HOME   LIST
‹–   –›

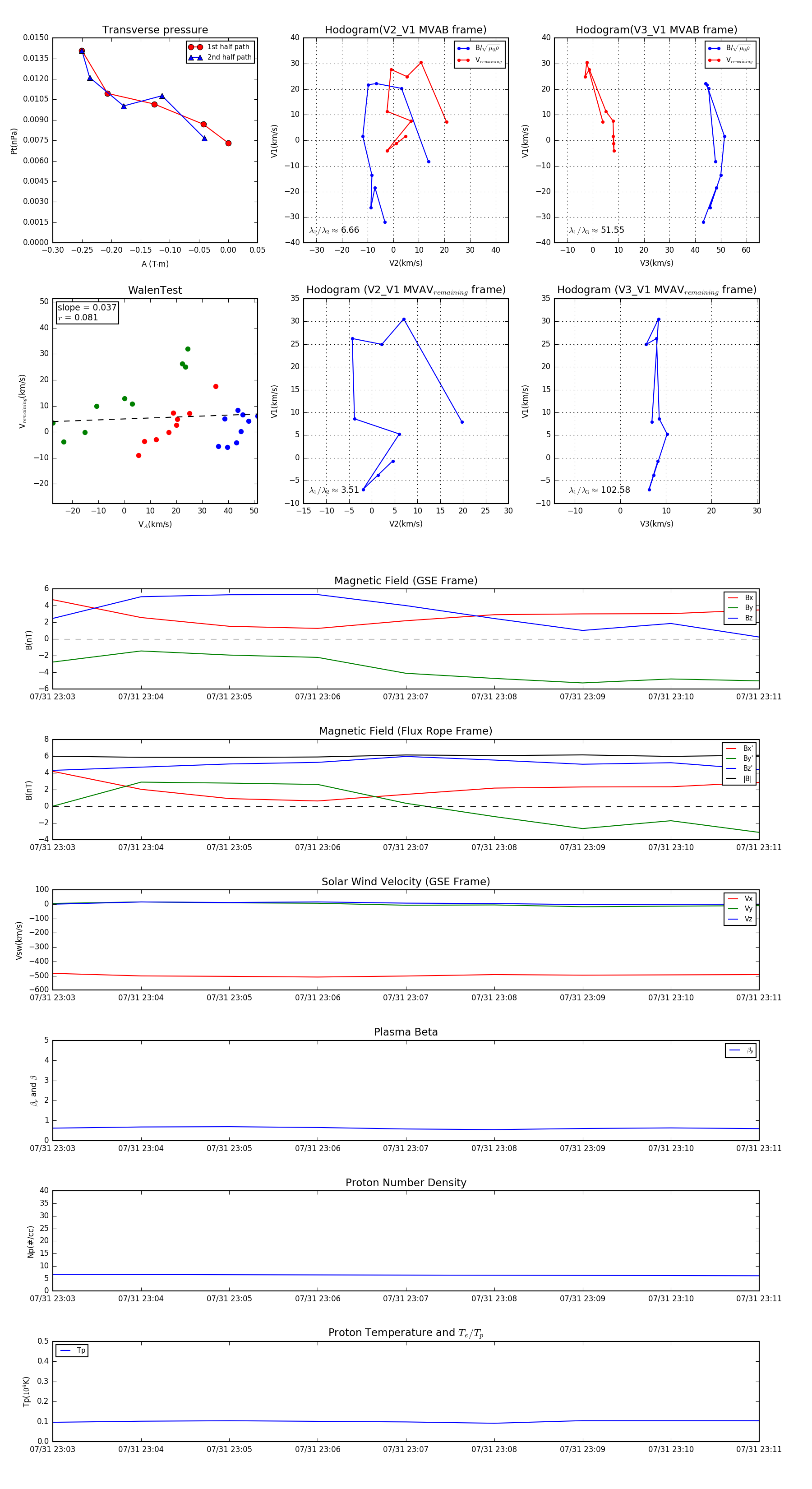
Flux Rope in 2006

Flux Rope Event 2006-07-31 23:03 ~ 2006-07-31 23:11 (9 minutes)


plot