HOME   LIST
‹–   –›

Flux Rope in 2006

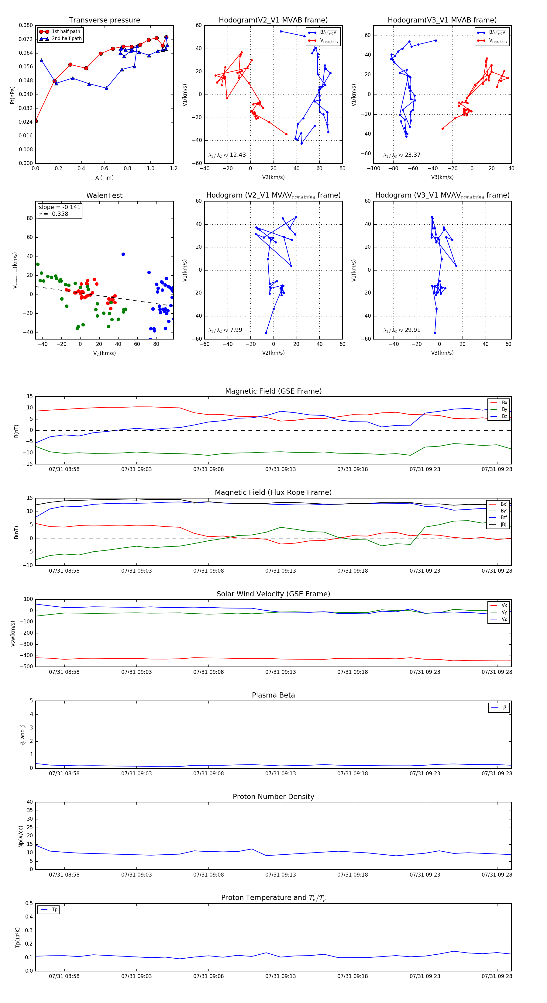
Flux Rope Event 2006-07-31 08:56 ~ 2006-07-31 09:29 (34 minutes)


plot