HOME   LIST
‹–   –›

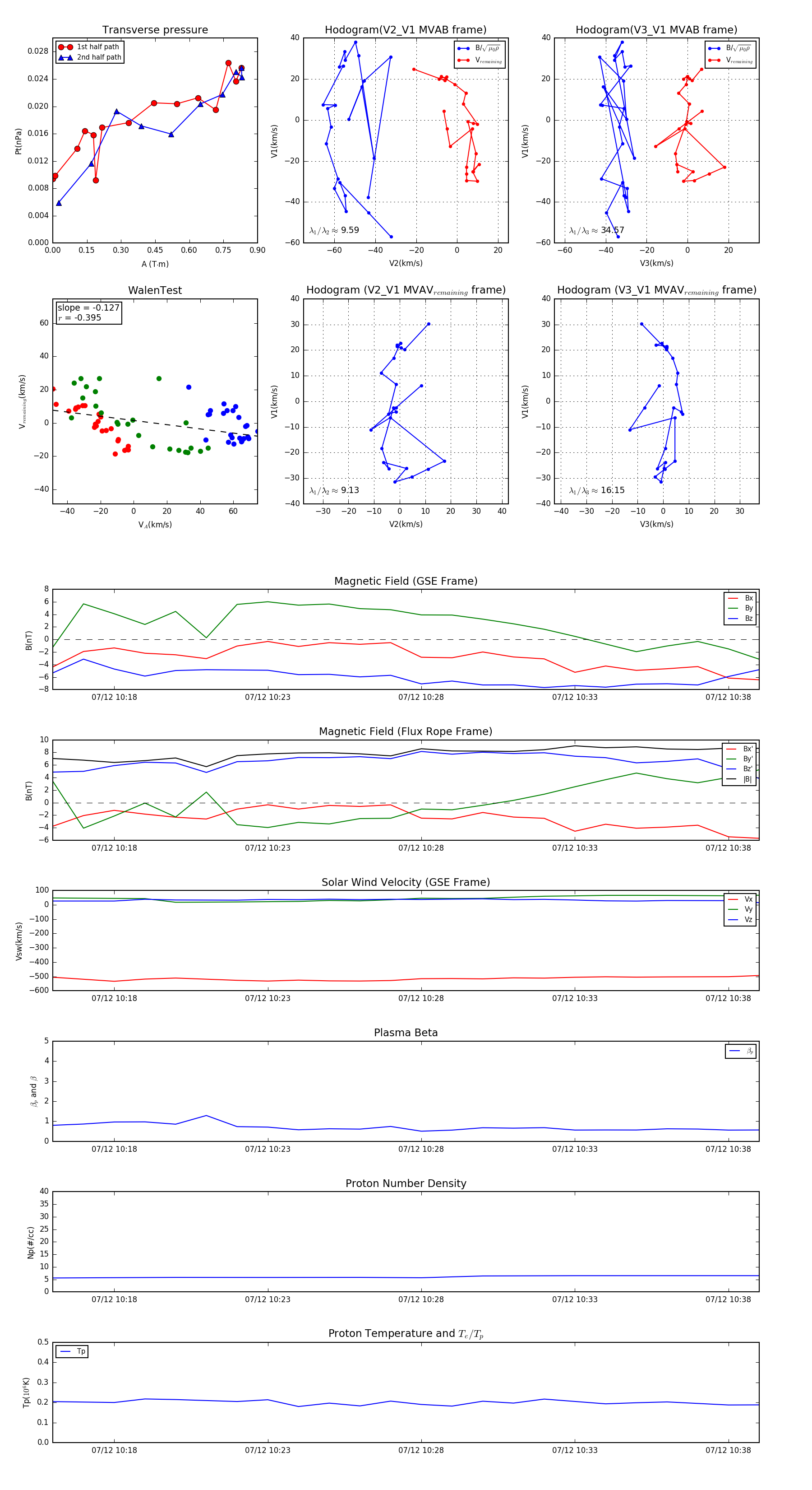
Flux Rope in 2006

Flux Rope Event 2006-07-12 10:16 ~ 2006-07-12 10:39 (24 minutes)


plot