HOME   LIST
‹–   –›

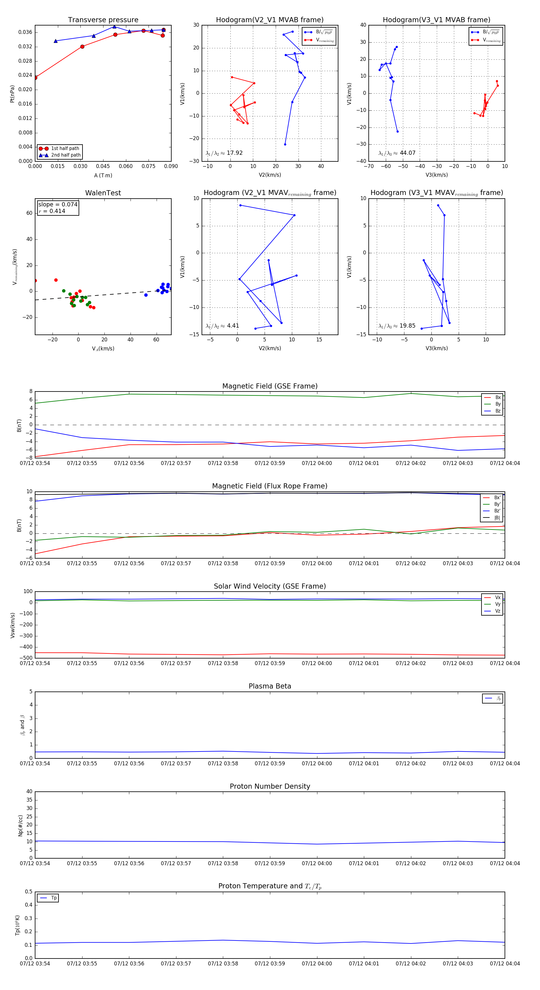
Flux Rope in 2006

Flux Rope Event 2006-07-12 03:54 ~ 2006-07-12 04:04 (11 minutes)


plot