HOME   LIST
‹–   –›

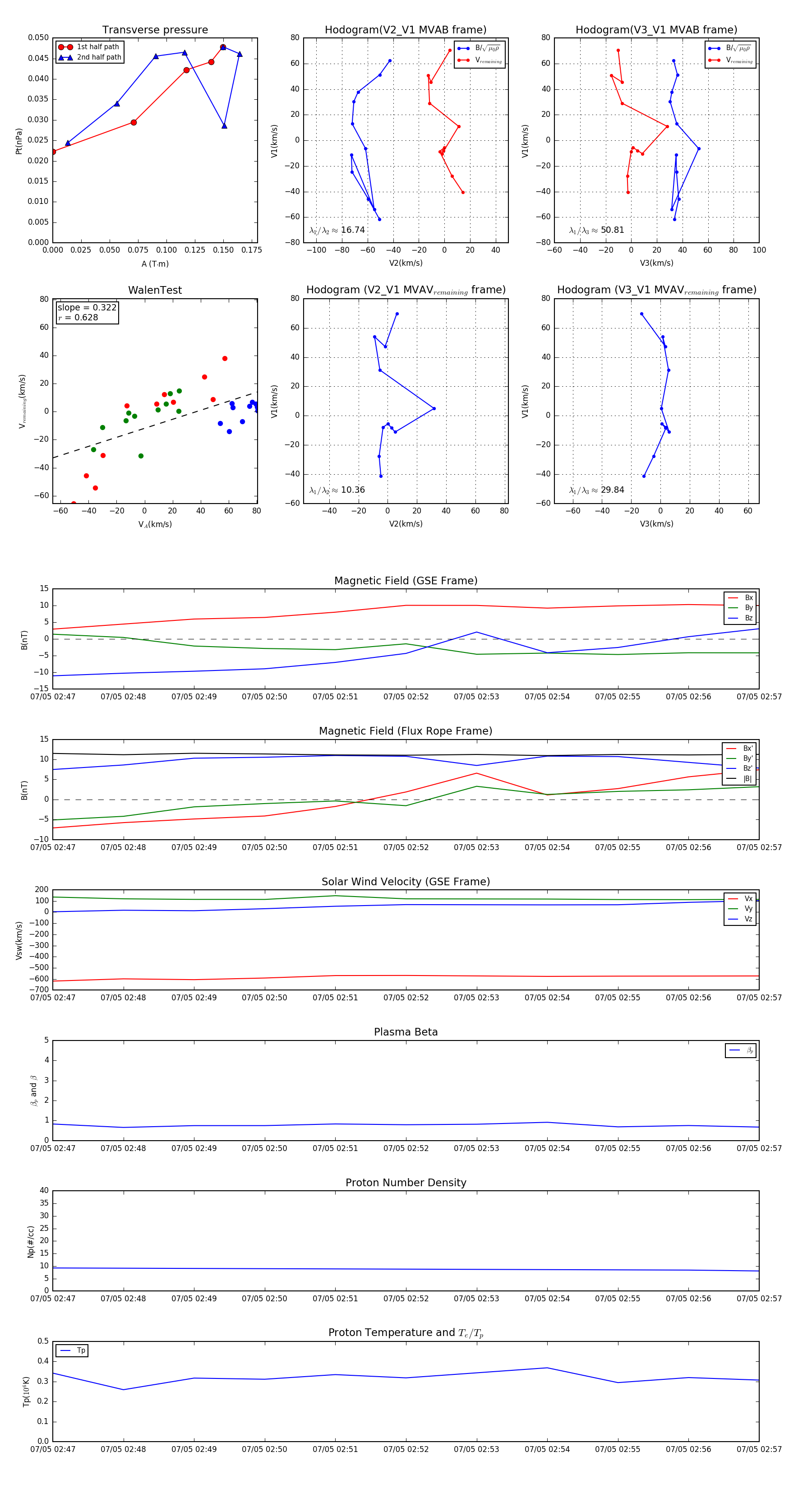
Flux Rope in 2006

Flux Rope Event 2006-07-05 02:47 ~ 2006-07-05 02:57 (11 minutes)


plot