HOME   LIST
‹–   –›

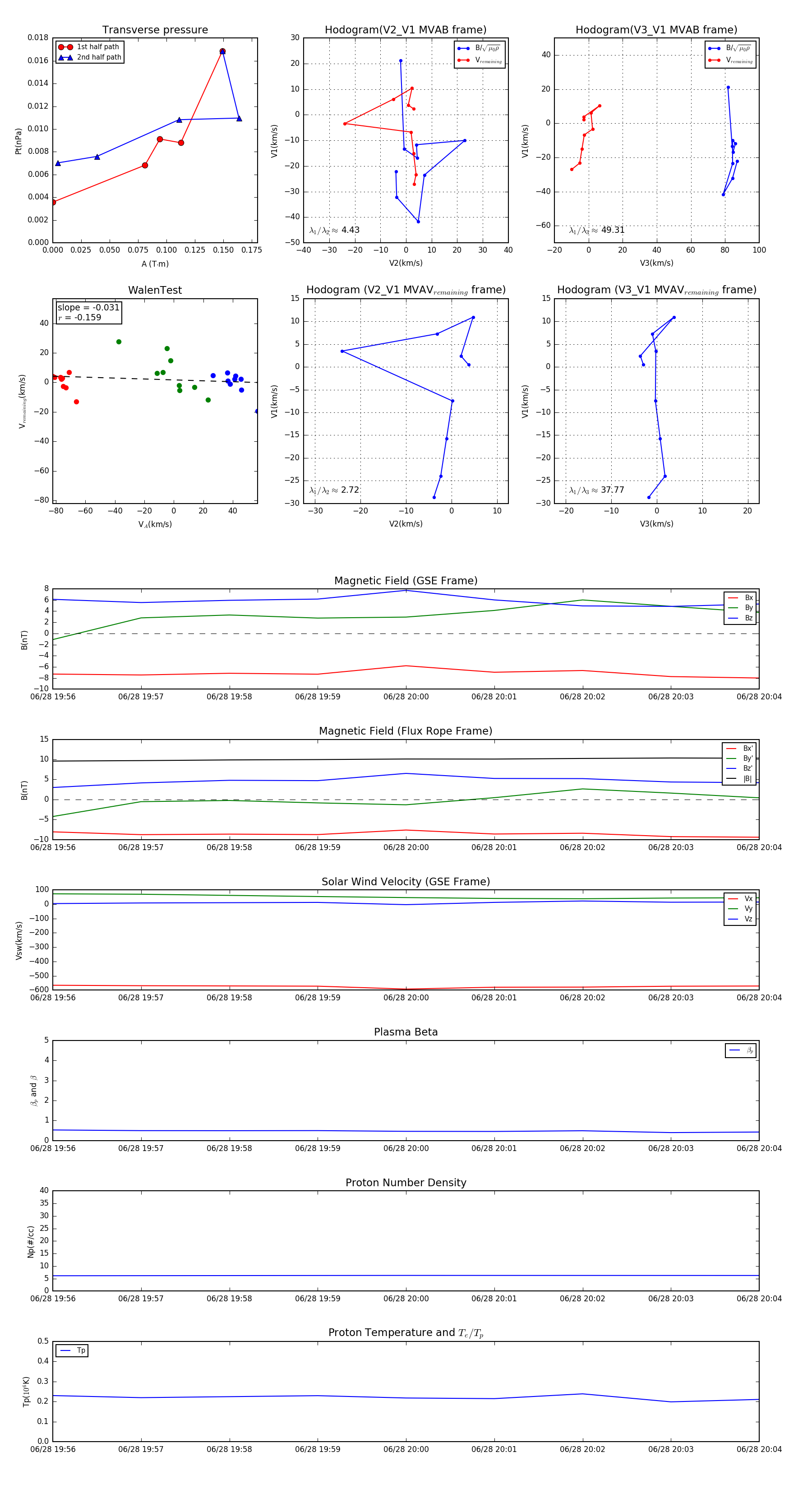
Flux Rope in 2006

Flux Rope Event 2006-06-28 19:56 ~ 2006-06-28 20:04 (9 minutes)


plot