HOME   LIST
‹–   –›

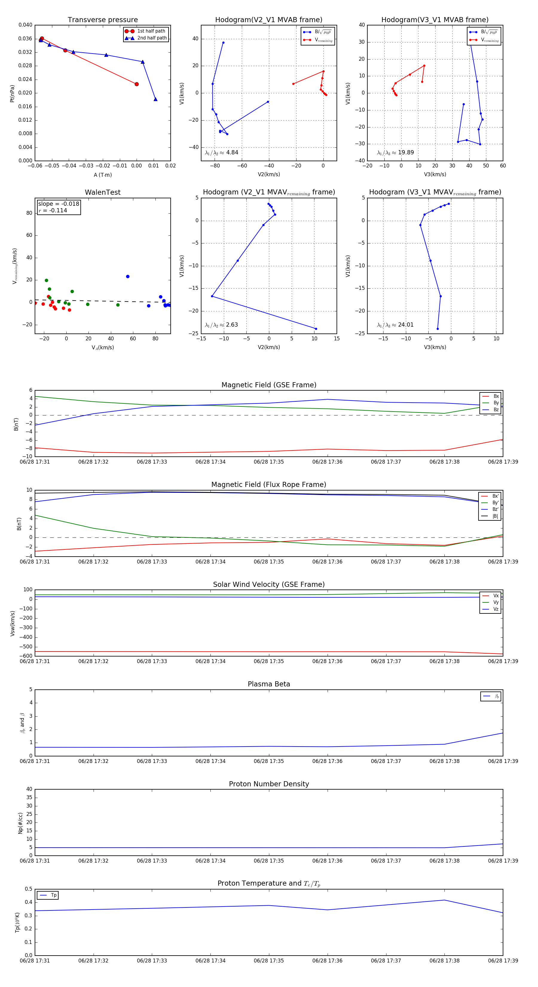
Flux Rope in 2006

Flux Rope Event 2006-06-28 17:31 ~ 2006-06-28 17:39 (9 minutes)


plot