HOME   LIST
‹–   –›

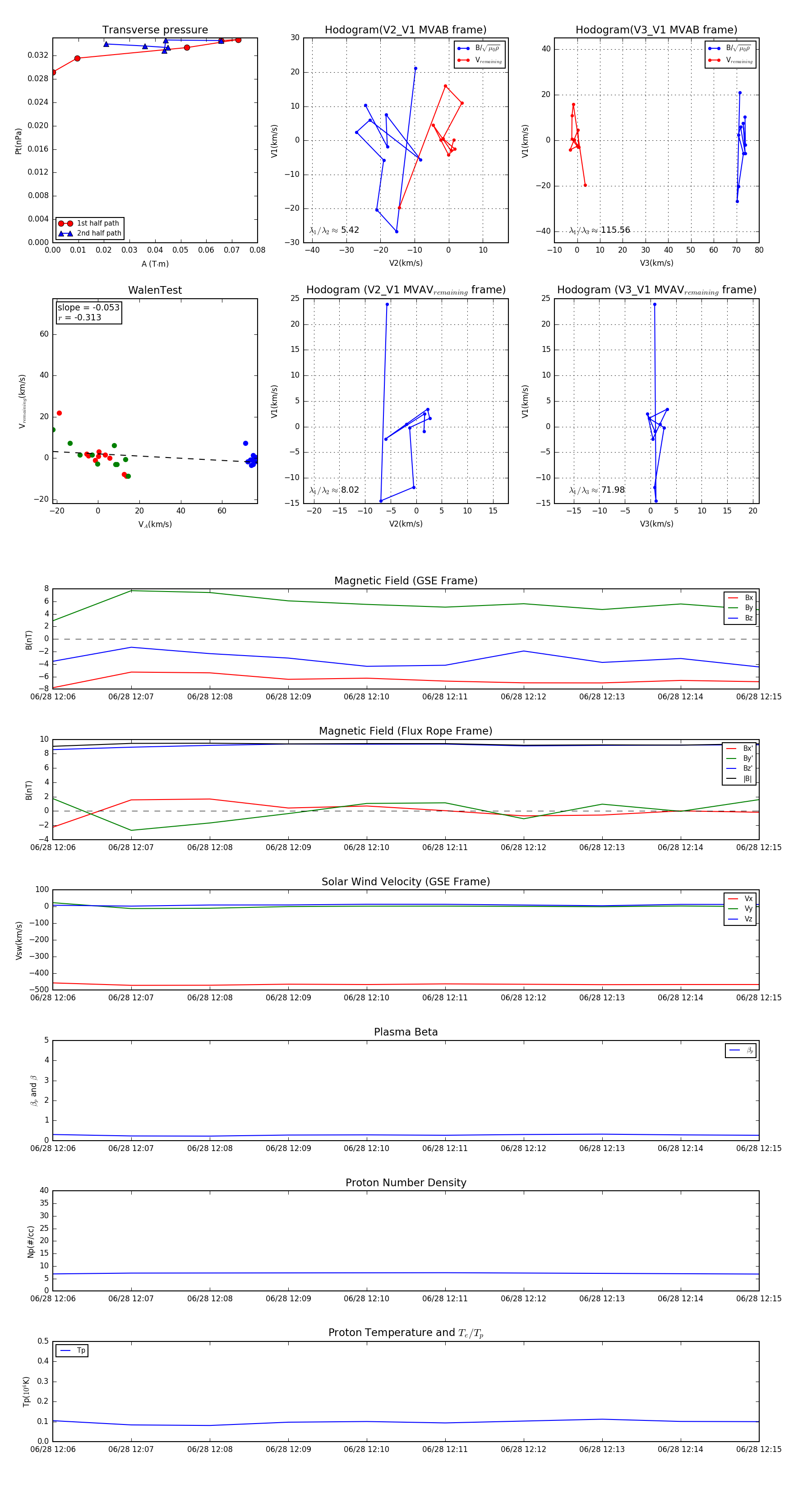
Flux Rope in 2006

Flux Rope Event 2006-06-28 12:06 ~ 2006-06-28 12:15 (10 minutes)


plot