HOME   LIST
‹–   –›

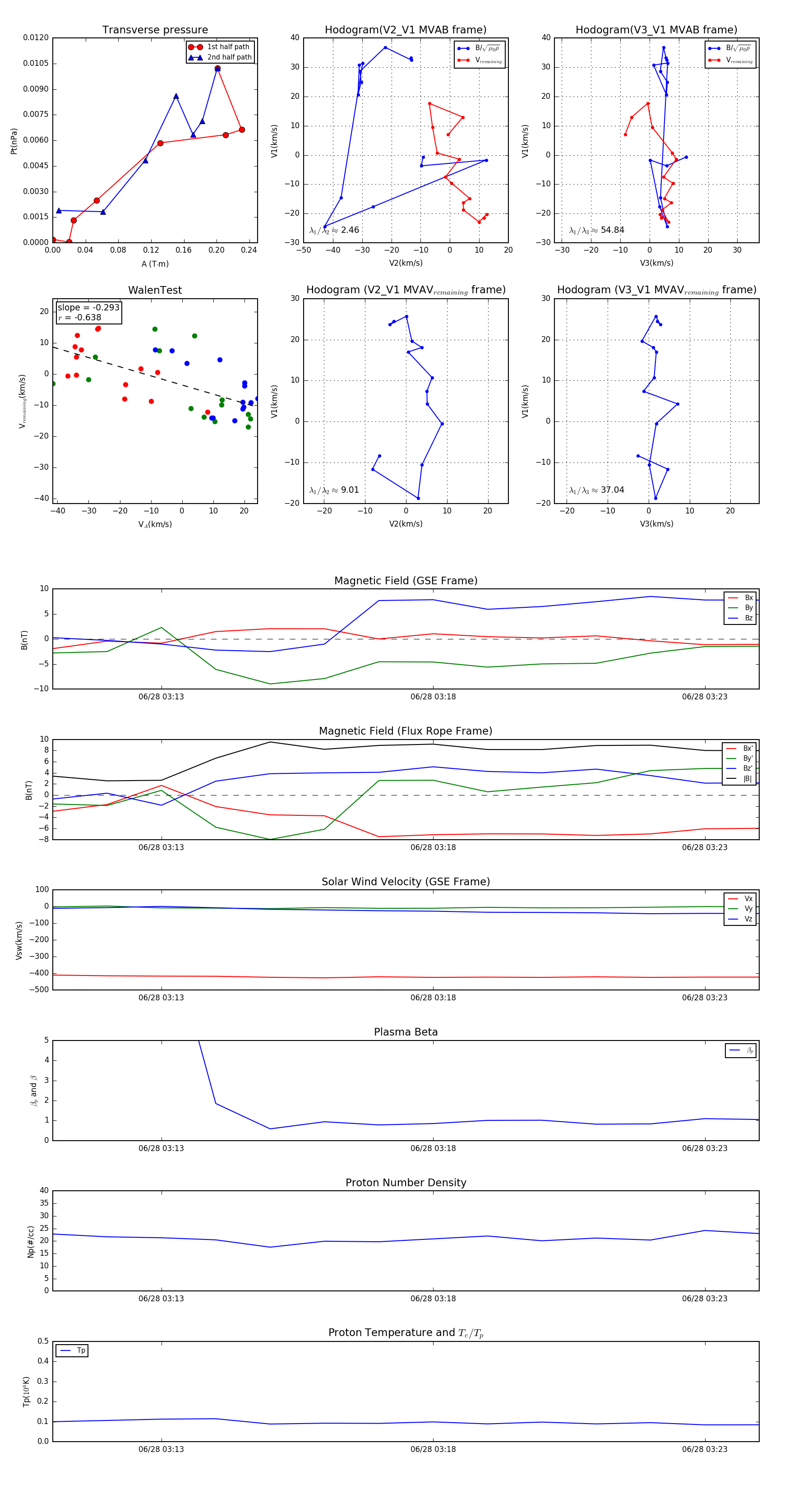
Flux Rope in 2006

Flux Rope Event 2006-06-28 03:11 ~ 2006-06-28 03:24 (14 minutes)


plot